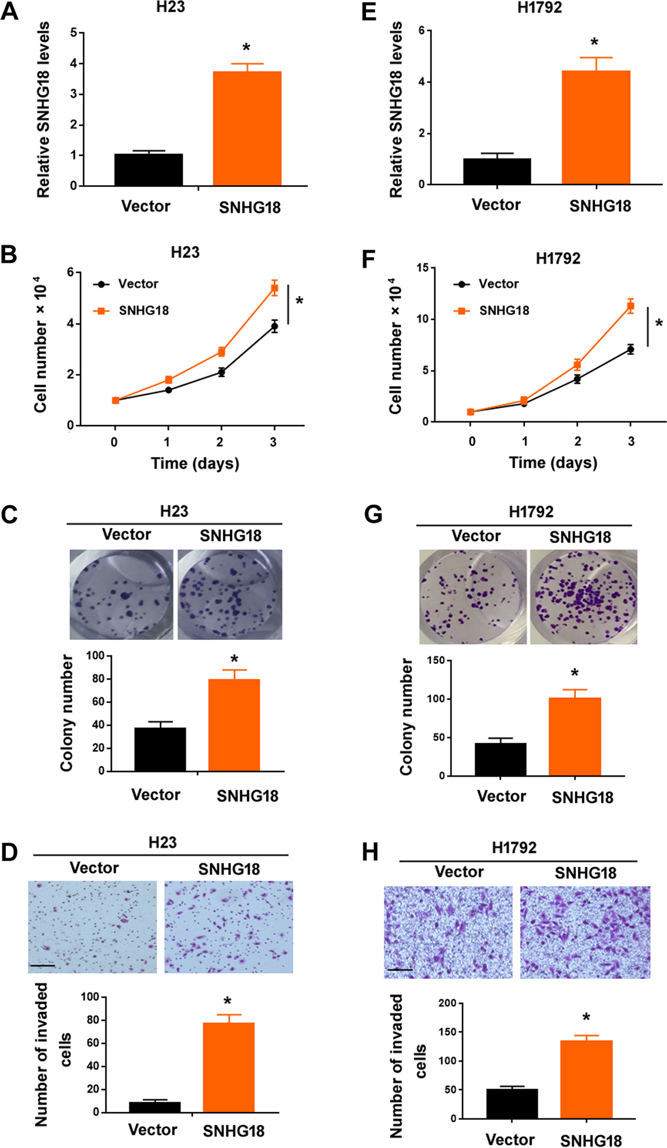
Fig. 5: Overexpression of SNHG18 promotes NSCLC cell proliferation and invasion in vitro.

A Quantitative PCR analysis of SNHG18 in H23 cells transfected with empty vector or SNHG18-expressing vector. n = 3. B Ectopic expression of SNHG18 increased the proliferation of H23 cells. n = 4. C Colony formation assay was performed to determine the ability of SNHG18-overexpressing H23 cells in forming colonies. n = 3. D Transwell invasion assay was used to assess the invasive ability of H23 cells with or without overexpression of SNHG18. n = 3. E Analysis of SNHG18 expression in H1792 cells. n = 3. F–H Overexpression of SNHG18 enhanced the F proliferation (n = 4), G colony formation (n = 3), and H invasion (n = 3) of H1792 cells. Scale bar = 100 μm in (D, H). *P < 0.05 vs. vector. In all panels, Student’s t-tests were performed.