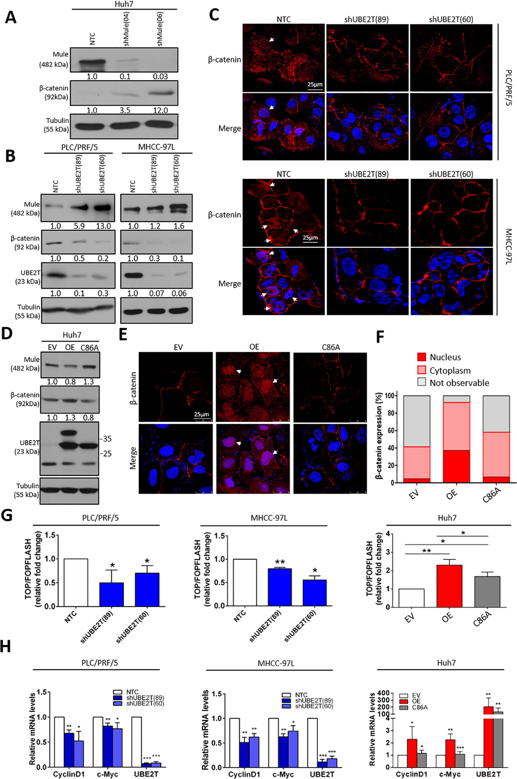
Fig. 6: β-catenin as a downstream effect of the UBE2T/Mule complex.

a Knockdown of Mule led to upregulation of β-catenin expression in Huh7 cells. b Knockdown of UBE2T in PLC/PRF/5 and MHCC-97L cells resulted in upregulation of Mule and suppression of β-catenin. c IF staining of β-catenin showed a reduction in the total expression and nuclear expression of β-catenin in UBE2T knockdown HCC cells (scale bar: 25 μm). Arrows indicate nuclear expression of β-catenin. d Overexpression of UBE2T enhanced β-catenin expression, possibly via degradation of Mule. C86A-transfected HCC cells showed attenuated effects on Mule-mediated β-catenin degradation. e, f IF staining showed marked upregulation of β-catenin in the nucleus and cytoplasm in OE Huh7 transfectant cells but not C86A mutant cells. Arrows indicate nuclear expression of β-catenin. β-Catenin expression in the nucleus and cytoplasm of Huh7 cells derived from EV, OE, and C86A was quantified. g By TOP/FOP assay, transactivating activity of β-catenin was examined in UBE2T-overexpressing and knockdown HCC cells (NTC vs. shUBE2T; EV vs. OE/C86A; OE vs. C86A) (*p < 0.05 and **p < 0.01, t test). h By qPCR analysis, the expression of β-catenin downstream genes, including Cyclin D1 and c-Myc, was examined in UBE2T-overexpressing and knockdown HCC cells (NTC vs. shUBE2T; EV vs. OE/C86A; OE vs. C86A) (*p < 0.05, **p < 0.01, and ***p < 0.001, t test). Immunoblots and IF stainings representative of two or more independent experiments. Immunoblots, IF staining, qPCR, and TOP/FOP assay represent means ± SD in three or more independent experiments (n = 3–4).