Fig. 1: Micro-heterogeneity of SCA-1 in fibro/adipogenic progenitors.
From: SCA-1 micro-heterogeneity in the fate decision of dystrophic fibro/adipogenic progenitors

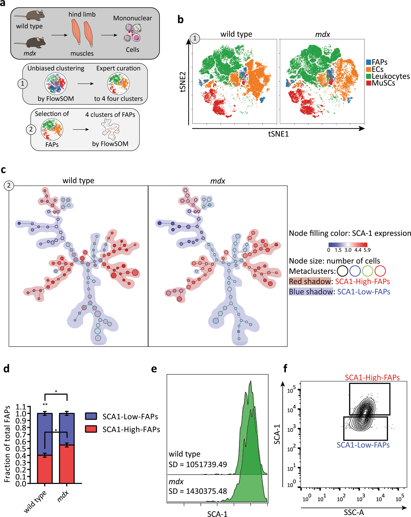
a Schematic representation of the workflow applied to study FAP heterogeneity. Cells are taken from Servier Medical Art (SMART), under Creative Commons Attribution 3.0 Unported License. b Representative viSNE maps of total mononuclear cells isolated from young wild type and mdx mice. The four clusters produce by FlowSOM algorithm were mapped onto the viSNE maps and correspond to the following mononuclear cell populations: FAPs (blue), endothelial cells (orange), leucocytes (green) and muscle satellite cells (MuSCs, red). c Representative Self-Organising Maps (SOMs) of FAPs identified in (a). SOMs were obtained with the FlowSOM algorithm. Each node represents a cluster of cells, nodes with similar expression profile are linked by an edge. Colour of nodes indicate SCA-1 expression level. Node outlines indicate the four metaclusters (red, blue, black and green) obtained by the algorithm. Red and blue shadings highlight FAPs expressing high levels (red and blue metaclusters, called SCA1-High-FAPs) and low levels (black and green metaclusters, called SCA1-Low-FAPs) of SCA-1. d Stacked bar plot showing the fraction of SCA1-High-FAPs and SCA1-Low-FAPs in wild type and mdx mice. Data are presented as mean ± SEM. Statistical significance was estimated by a One-way ANOVA, *p ≤ 0.05, **p ≤ 0.01 (n = 4). e Representative SCA-1 histograms of FAPs from wild type and mdx mice identified in (b) and their standard deviations (SD) showing a typical micro-heterogeneity profile. f Sorting strategy to decompose SCA-1 micro-heterogeneity and to isolate SCA1-High-FAPs and SCA1-Low-FAPs from mdx mice. Complete strategy, Fluorescence minus one (FMO) controls and cell states purity in Supplementary Fig. 3.