Fig. 3: SCA1-High-FAPs differentiate more efficiently into adipocytes than SCA1-Low-FAPs.
From: SCA-1 micro-heterogeneity in the fate decision of dystrophic fibro/adipogenic progenitors

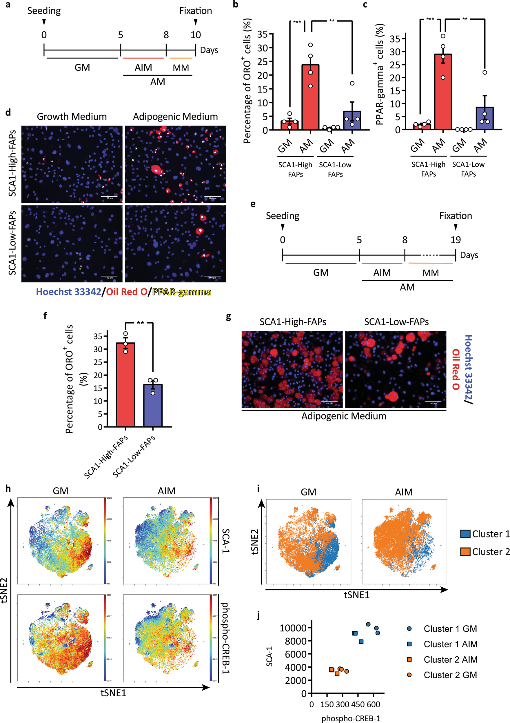
a Experimental design to induce adipogenic differentiation of mdx FAP cell states. GM = growth medium; AIM = adipogenic induction medium; MM = maintenance medium. b and c Bar plots showing the percentage of ORO positive cells and PPAR-gamma positive cells per field. AM = adipogenic medium (AM = AIM + MM). Statistical analysis was performed by a Two-way ANOVA (n = 4). d Representative micrographs of (b) and (c). Cells were immunolabelled for PPAR-gamma (yellow) and nuclei were counterstained with Hoechst 33342 (blue). Lipid droplets were stained with ORO (red). e Experimental design applied to obtain fully differentiated adipocytes. f Bar plot indicating the percentage of ORO positive cells (n = 3). Statistical significance was calculated through Student’s t test. g Representative micrographs of (f). Lipid droplets in red (ORO staining) and nuclei in blue (Hoechst 33342). h Representative viSNE maps showing the expression of SCA-1 and phospho-CREB-1 assessed by mass cytometry in FAPs isolated from mdx mouse by MACS and cultured 72 h either in GM or AIM (n = 3). i Cluster 1 (in blue) and cluster 2 (in orange) obtained applying the FlowSOM algorithm and then mapped onto viSNE maps. j Plot representing the expression in arbitrary units of SCA-1 and phospho-CREB-1 identified in (i). Data are presented as mean ± SEM. **p ≤ 0.01, ***p ≤ 0.001. Scale bars 100 μm.