Fig. 6: SCA1-High-FAPs have a higher proliferation rate than SCA1-Low-FAPs.
From: SCA-1 micro-heterogeneity in the fate decision of dystrophic fibro/adipogenic progenitors

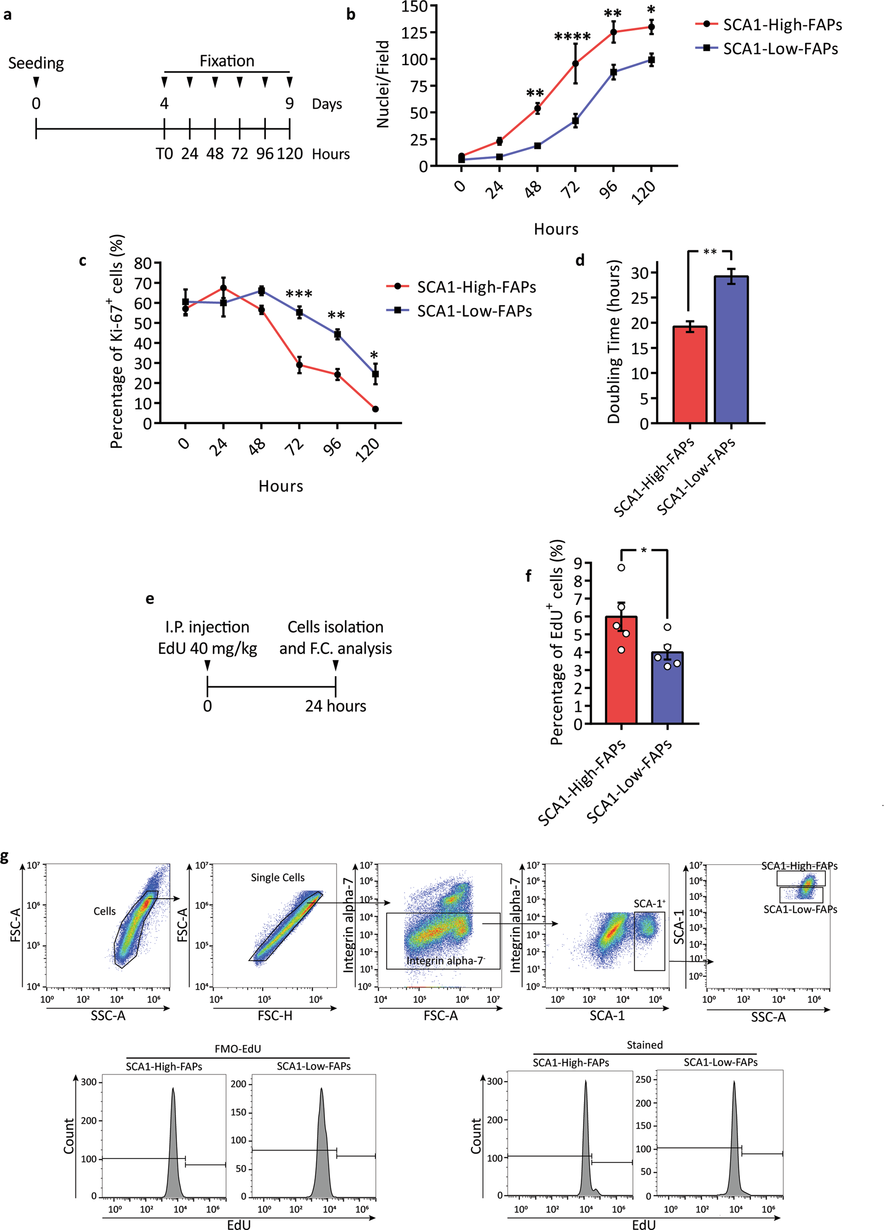
a Schematic representation of the experimental plan to study mdx FAP cell states proliferation rate in vitro. Collected samples were immunolabelled for Ki-67 and nuclei were counterstained with Hoechst 33342 (n = 4). b Growth curve showing the number of nuclei per field. c Plot representing the percentage of Ki-67 positive nuclei per field. d Doubling time of FAP cell states calculated using the first three days of exponential growth. Student’s t test was applied to determine statistical significance. e Experimental plan applied to investigate cell states proliferation in vivo. EdU at the concentration of 40 mg/kg was injected into the peritoneum of mdx mice. After 24 h mice were sacrificed and EdU incorporation was studied by flow cytometry. f Bar plot showing the percentage of FAP cell states in proliferating FAPs (n = 5). g Gating strategy to evaluate EdU incorporation. For the unstained sample and FMO controls see Supplementary Fig. 7b, c. Data are presented as mean ± SEM. Statistical analysis was performed using Two-way ANOVA for the in vitro experiment and Student’s t test for the in vivo experiment. * p ≤ 0.05, ** p ≤ 0.01, **** p ≤ 0.0001.