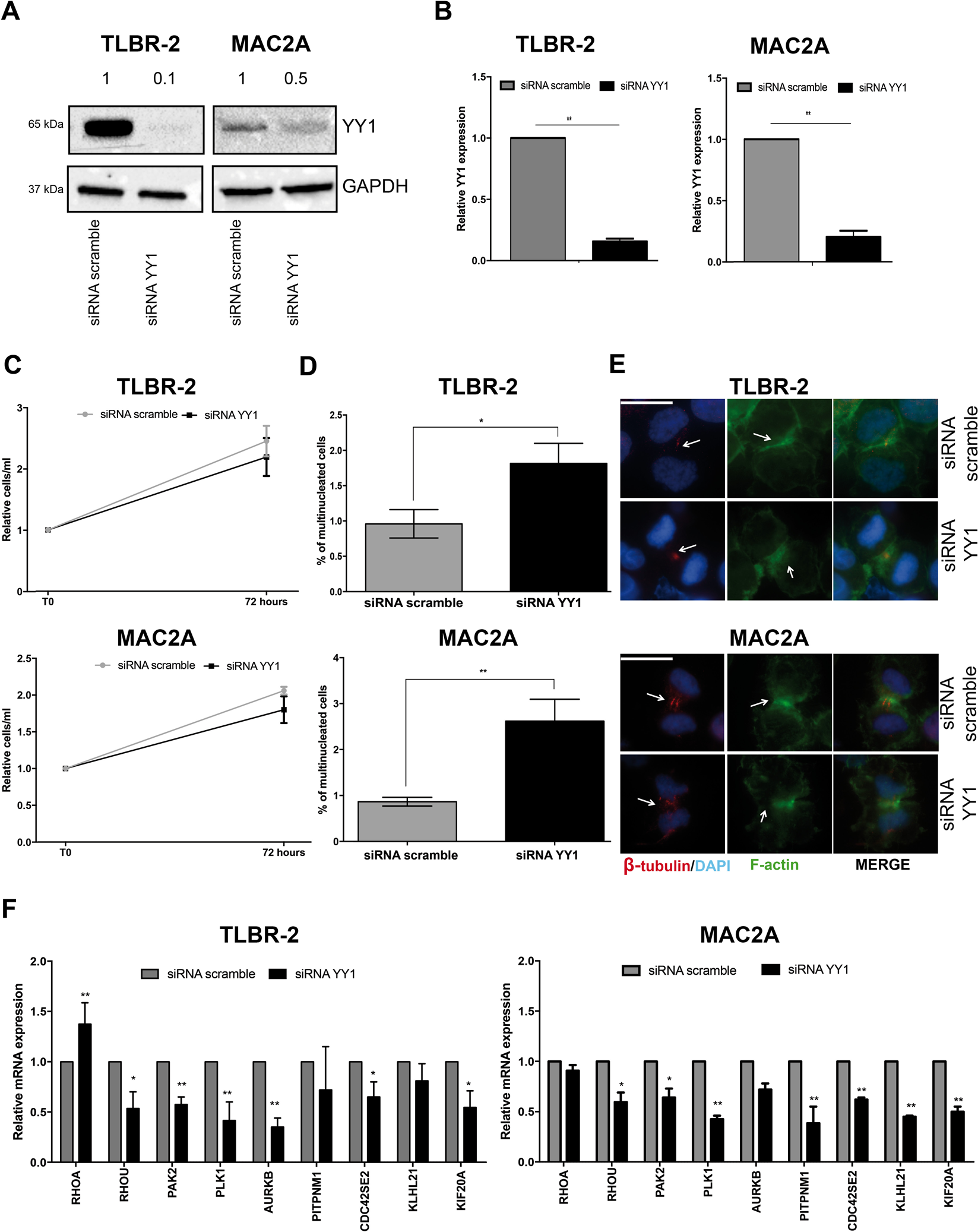
Fig. 4: YY1 cooperates with HELLS to regulate the multi-nucleated phenotype.

A Western Blot shows the knockdown of YY1 36 h post-nucleofection with a specific siRNA in TLBR-2 and MAC2A. GAPDH was used as housekeeping gene. B qRT-PCR analysis of YY1 expression after siRNA in TLBR-2 and MAC2A cell lines (36 h post-nucleofection). Each data represent mean ± SEM (n = 3). Two-tailed t-test. **p < 0.01. C The graph represents the relative growth curve of TLBR-2 and MAC2A 72 h post-nucleofection with YY1 specific siRNA. Data were normalized on siRNA scramble values. Each data point represents the mean ± SEM (n = 3). Two-tailed t-test. D. The panels show the percentage of multi-nucleated cells in at least 500 cells stained with β-tubulin and F-actin antibodies (48 h post-nucleofection). Each data point represents the mean ± SEM (n = 3). Two-tailed t-test. *p < 0.05; **p < 0.01. E Panels show representative immunofluorescences of TLBR-2 and MAC2A stained with DAPI, F-actin, and β-tubulin antibodies 48 h post-nucleofection. The scale bar represents 10 μm. F qRT-PCR analysis of a panel of selected HELLS-target genes in TLBR-2 and MAC2A 36 h post-nucleofection with specific YY1 siRNA. The values represent mean ± SEM (n = 3). Two-tailed t-test. *p < 0.05; **p < 0.01.