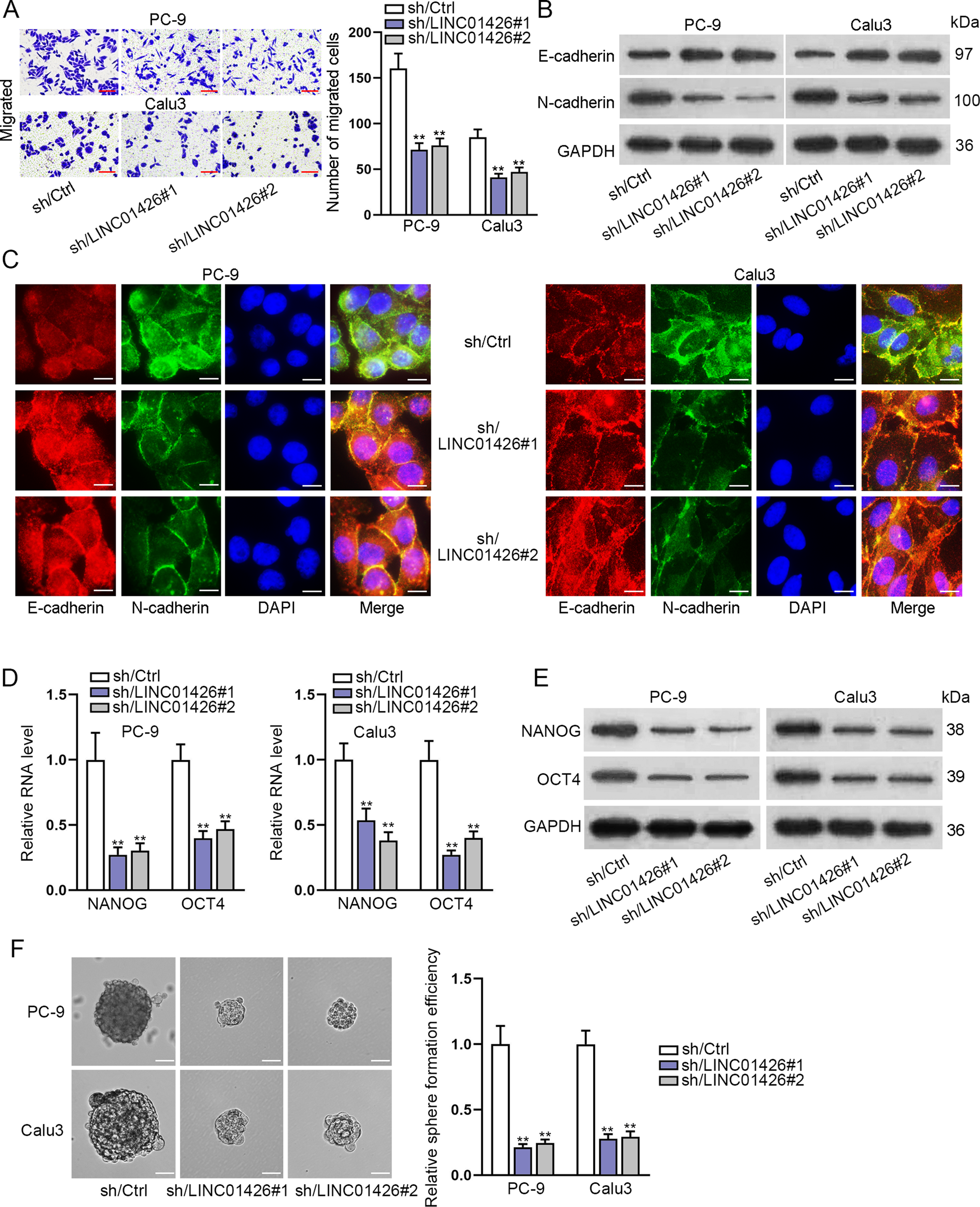
Fig. 3: LINC01426 knockdown suppresses migration, EMT, and stemness of LUAD cells.

A Migration of PC-9 and Calu3 cells were assessed using a transwell assay after transfection with LINC01426-specific shRNAs. One-way ANOVA. B, C The relative protein levels of E-cadherin and N-cadherin were measured using western blot analysis and immunofluorescence assay. D, E The RNA level and proteins of NANOG and OCT4 were measured by RT-qPCR and western blot. One-way ANOVA. F Sphere formation assay was performed to detect the number of spheres of LINC01426-silenced LUAD cells. One-way ANOVA. **P < 0.01.