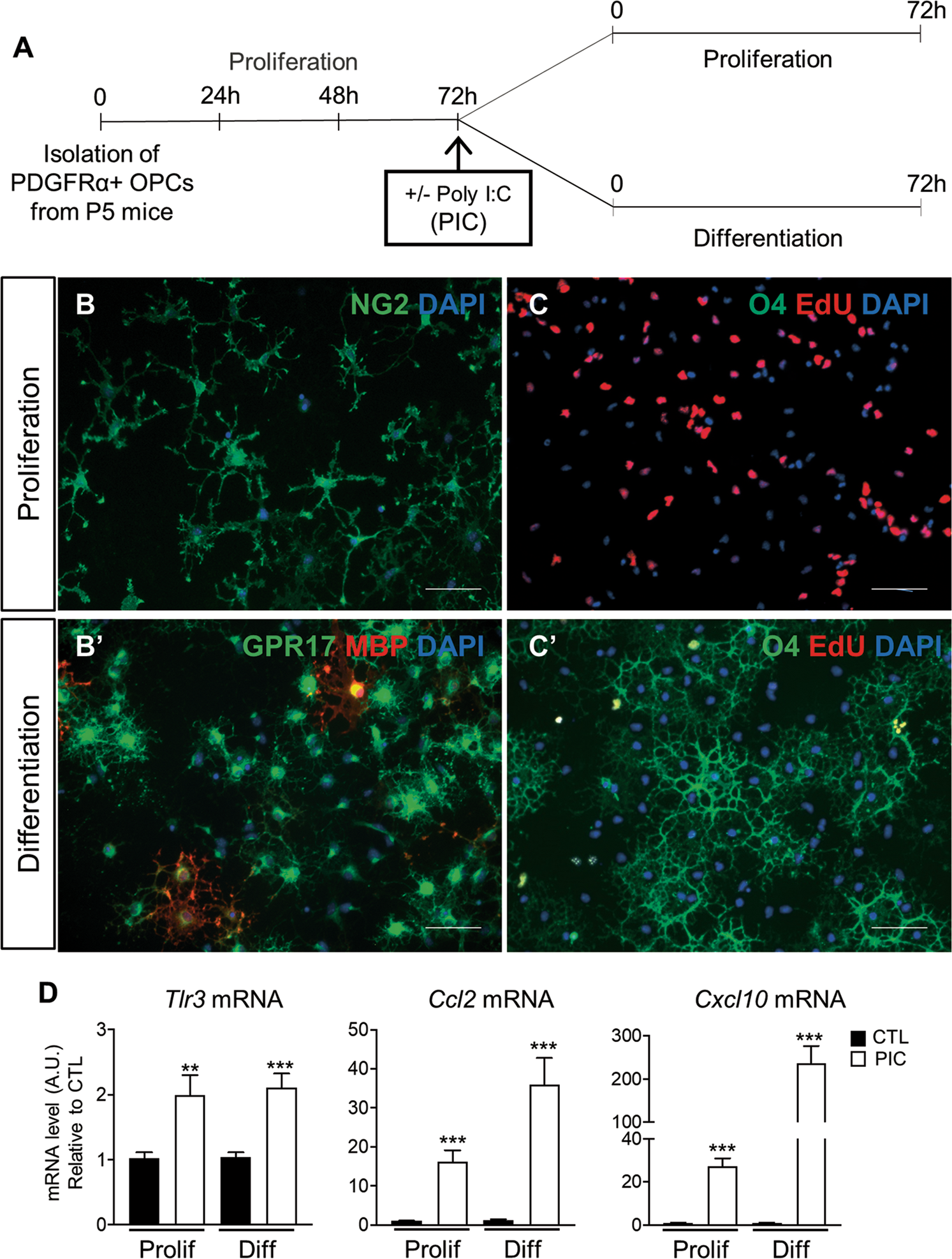
Fig. 4: In vitro treatment with TLR3 agonist Poly(I:C) induces TLR3 activation both in proliferating and differentiating OLs.

A Experimental scheme. B–C’ Immunofluorescence staining for NG2, O4, GPR17, MBP, and EdU of OLs cultured in proliferating (B–C) or differentiating (B’–C’) conditions in control medium (scale bar 100 μm). D qPCR analysis of Tlr3, Ccl2, and Cxcl10 expression in primary OLs treated with Poly(I:C) (PIC) 50 ug/ml for 72 h in proliferation (Prolif) or differentiation (Diff) medium (data are mean ± SEM of three independent experiments performed in triplicate, **P < 0.01, ***P < 0.001 Unpaired t-test).