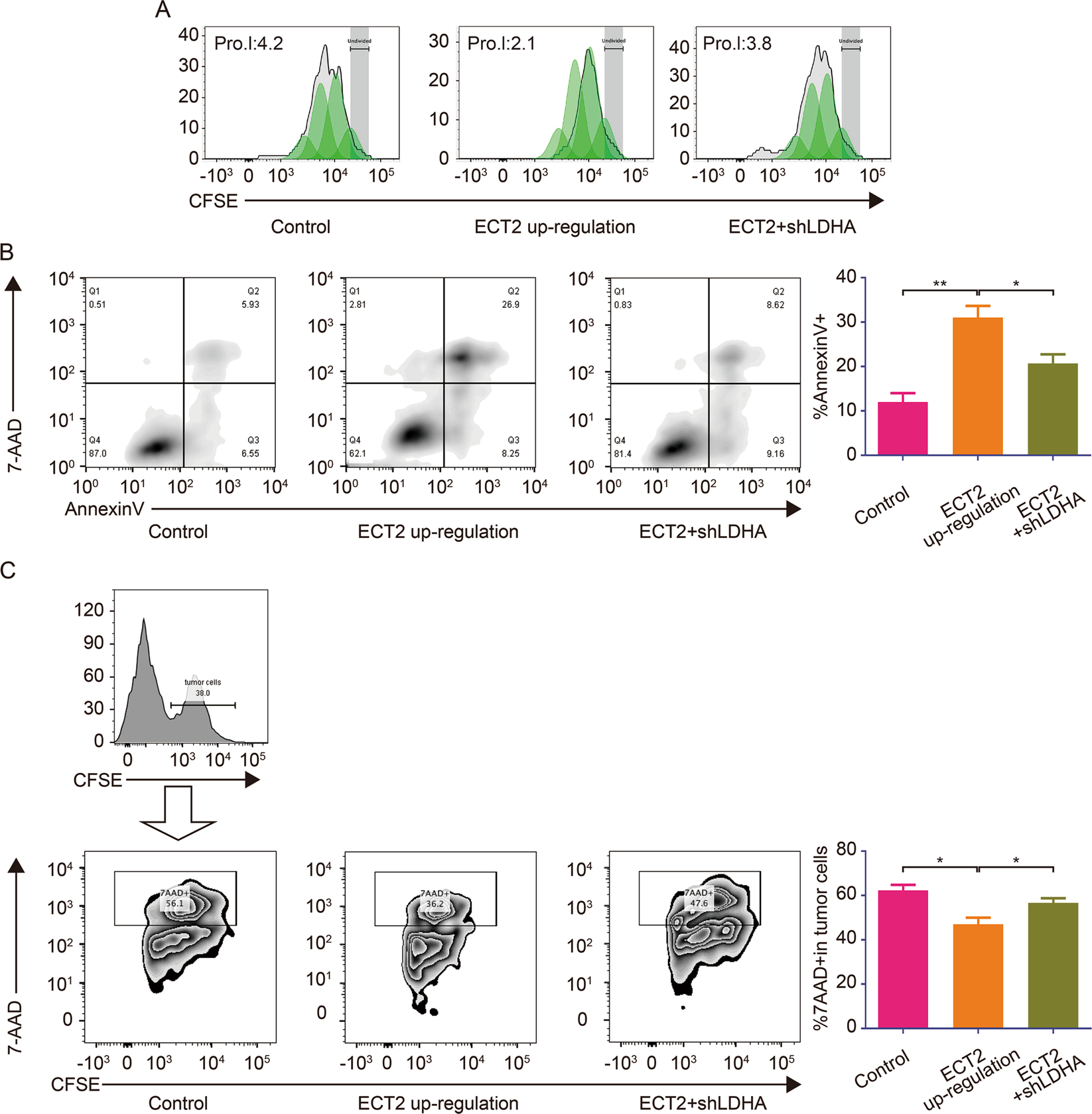
Fig. 7: ECT2 overexpression-induced macrophages impair immune cell function.

A CFSE was used to evaluate the proliferation of T cells. T cells were cultured directly with macrophages, which were induced by cancer cells for 48 h. B T cells were cultured directly with macrophages, which were induced by cancer cells for 48 h. The apoptosis rate was evaluated by using Annexin V staining. C NK cell cytotoxicity assay was performed. NK cells were pre-co-cultured with macrophages, which were induced by cancer cells. HepG2 cells were used as target cells. The right panel shows the quantification of NK cell cytotoxicity. Error bars represent means ± SD. *p < 0.05, **p < 0.01. NS means “not significant” by paired two-sided Student’s t-test.