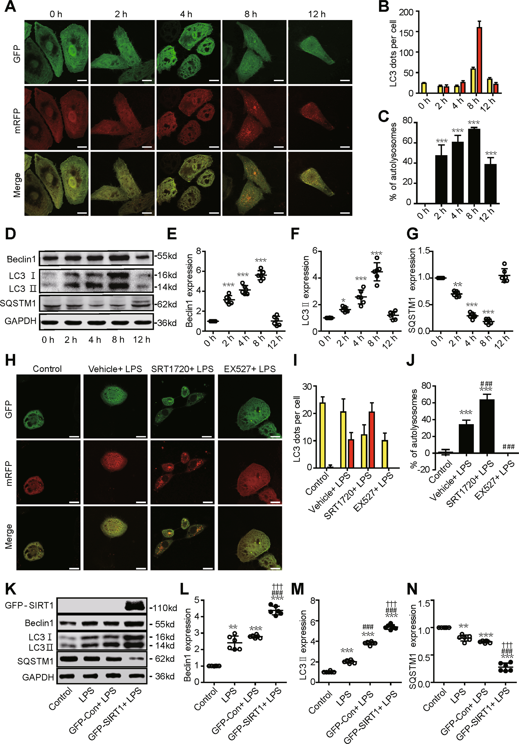
Fig. 4: Dynamic changes in autophagy in a SAKI cell model.

HK-2 cells were treated with different concentrations of LPS (2, 4, 8 and 12 h with 10 μg/ml). A Autophagy increased in a time-dependent manner following LPS challenge, peaked at 8 h and then gradually decreased. HK-2 cells were infected with an adenovirus expressing mRFP-GFP-LC3 (magnification ×630 and scale bar = 20 μm). B Mean numbers of autophagosomes (yellow dots per cell in merged images) and autolysosomes (red dots per cell in merged images) were calculated in 20 randomly selected cells (n = 20). C The percentage of autolysosomes (free red spots/(yellow spots+free red spots) per cell) was calculated in 20 randomly selected cells to determine autophagic flux (n = 20). D–G Representative western blots and densitometric analysis of Beclin1, LC3 II and SQSTM1 protein expression (n = 6). The data are presented as the mean ± SD. *p < 0.05, **p < 0.01 and ***p < 0.001 vs the 0-h group. H Autophagic flux determination and analysis: HK-2 cells were infected with an adenovirus expressing mRFP-GFP-LC3 (magnification ×630 and scale bar = 20 μm). I Mean numbers of autophagosomes (yellow dots per cell in merged images) and autolysosomes (red dots per cell in merged images) was calculated in 20 randomly selected cells (n = 20). J The percentage of autolysosomes (free red spots/(yellow spots + free red spots) per cell) were calculated in 20 randomly selected cells to determine autophagic flux (n = 20). SIRT1 activation or inhibition was performed by pretreatment with SRT1720 or EX527 for 2 h, respectively. Samples were collected 12 h after LPS stimulation. The data are presented as the mean ± SD. ***p < 0.001 vs the control group, ###p < 0.001 vs the vehicle + LPS group. K–N Representative western blots and densitometric analysis of the autophagy-related proteins Beclin1, LC3 II and SQSTM1 proteins (n = 6). The data are presented as the mean ± SD. **p < 0.01 and ***p < 0.001 vs the control group; ###p < 0.001 vs the LPS group; †††p < 0.001 vs the GFP-Con + LPS group. SAKI sepsis-induced acute kidney injury, LPS lipopolysaccharide, SQSTM1 sequestosome 1, SIRT1 silent mating-type information regulation 2 homologue-1, GAPDH glyceraldehyde 3-phosphate dehydrogenase.