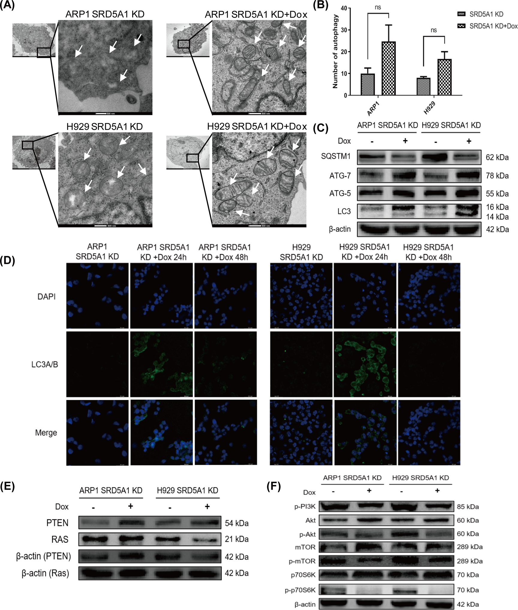
Fig. 5: SRD5A1 knockdown induces autophagy via PI3K/Akt/mTOR pathway.

A The ultrastructure of autophagosome in ARP1- and H929-SRD5A1-KD treated with Dox compared to SRD5A1-KD cells observed by transmission electron microscopy. B The level of autophagosome in (A) was quantified. One-way analysis of variance (ANOVA) was carried out. C Western blotting assay on SQSTM1, ATG-7, ATG-5, and LC3 expression in ARP1- and H929-SRD5A1-KD cells treated with or without Dox. D Immunofluorescence staining of LC3 expression in ARP1- and H929-SRD5A1-KD cells treated with or without Dox. E Western blotting assay on PTEN and Ras expression in ARP1- and H929-SRD5A1-KD cells treated with or without Dox. F Expression of a marker protein in PI3K/Akt/mTOR signaling was detected by western blotting in ARP1 and H929 cells.