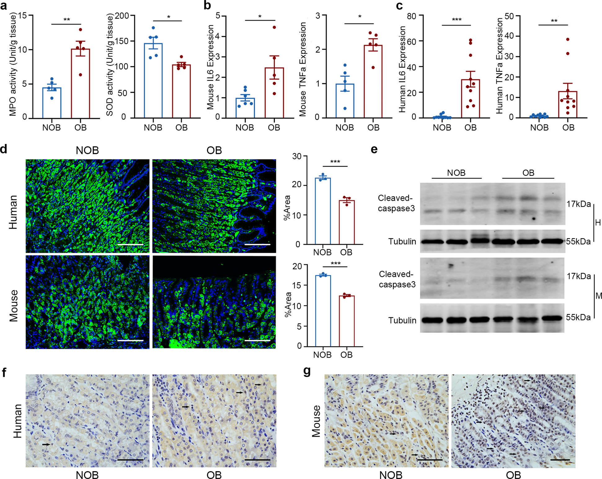
Fig. 2: Gastric mucosa was injured in obese group.

a Increased oxidative stress in obese state. n = 5 mice/group. Expression of pro-inflammatory genes in gastric mucosa of mice (b) n = 5 mice/group and humans (c) n = 10 patients/group. d Immunofluorescence staining of parietal cells (green) on stomach tissue sections (×10, ×20 magnification; 100 µm scale bar). e Western blot analysis of cleaved caspase-3. Tubulin was used as a loading control. Detection of TUNEL-positive cells in stomach tissue in humans (f) and mice (g) via TUNEL staining, the arrow in the image refers to the apoptotic cells (×40 magnification; 100 µm scale bar).