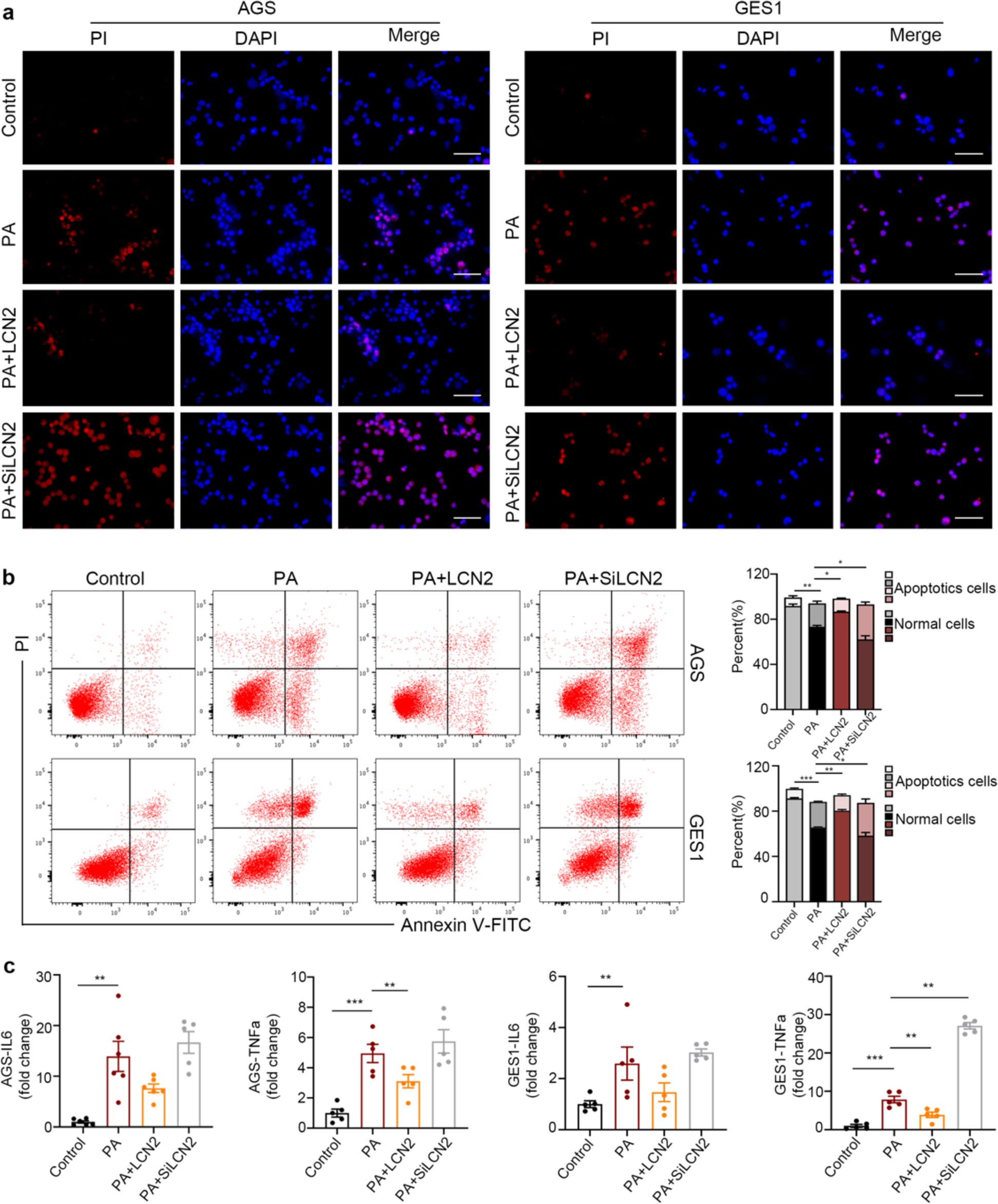
Fig. 5: LCN2 protects gastric epithelial cells (AGS, GES1) from palmitic acid-induced apoptosis and inflammatory state.

a AGS and CES1 cells groups (NC, LCN2, siRNA-LCN2) were treated with 300 μM PA for 12h, the blank group (Control) was added to the fatty acid free medium, and as assayed via staining with DAPI/PI, significant protection against PA-induced apoptosis was afforded by LCN2. Channels are: DAPI nuclear stain (blue) and apoptosis by PI (red); ×400 magnification. b Cell apoptosis was analyzed by flow cytometry using Annexin V/FITC with the same treatment. Columns (right panel) represent the average percent of Annexin V positive from three independent experiments. c The level of IL6 and TNFα in each groups. The data are expressed as the mean ± s.e.m. *P < 0.05, **P < 0.01, ***P < 0.005.