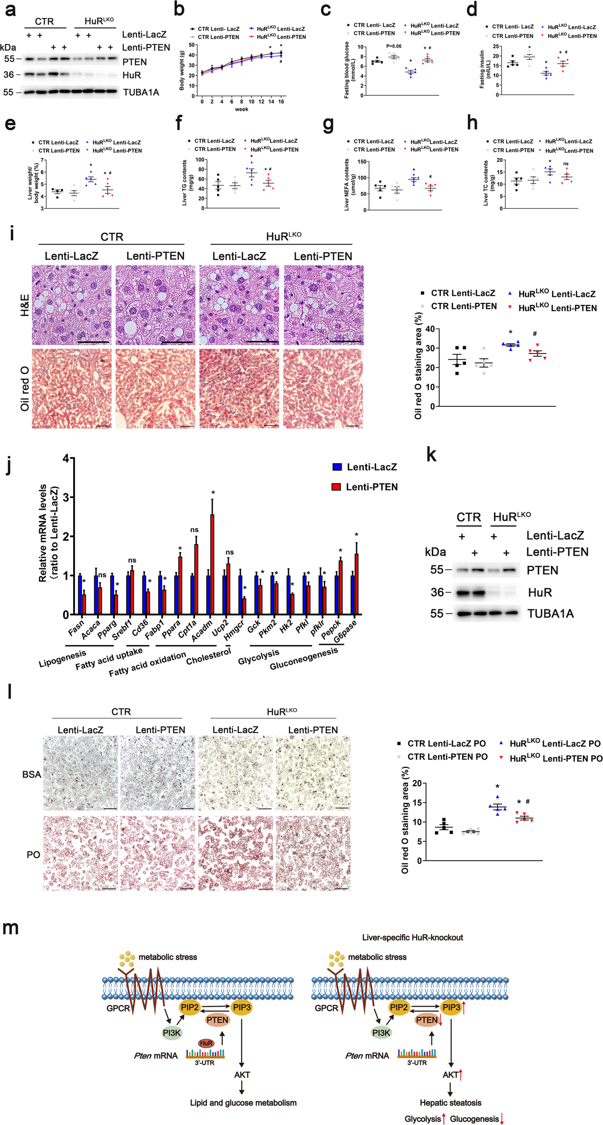
Fig. 6: HuR regulates hepatocyte steatosis through PTEN.
From: Hepatic HuR protects against the pathogenesis of non-alcoholic fatty liver disease by targeting PTEN

a HuRLKO and CTR mice were injected with LacZ or PTEN lentivirus (1.0E + 07TU per mice) and fed a HFD. Western blot analysis of PTEN protein levels. b Body weight of mice in different groups (n = 5). *P < 0.05 vs CTR Lenti-LacZ, #P < 0.05 vs HuRLKO Lenti-LacZ. c Fasting glucose levels in the liver of mice (n = 5). *P < 0.05 vs CTR Lenti-LacZ, #P < 0.05 vs HuRLKO Lenti-LacZ. d Fasting insulin levels in the liver of mice (n = 5). *P < 0.05 vs CTR Lenti-LacZ, #P < 0.05 vs HuRLKO Lenti-LacZ. e Liver weight to body weight ratio of mice (n = 5). *P < 0.05 vs CTR Lenti-LacZ, #P < 0.05 vs HuRLKO Lenti-LacZ. TG (f), NEFA (g), and TC (h) levels in the liver of mice (n = 5). *P < 0.05 vs CTR Lenti-LacZ, #P < 0.05 vs HuRLKO Lenti-LacZ. i H&E-stained (top) and Oil-red O-stained (bottom) liver sections from mice. Scale bar, 50 μm. Quantitative analysis (right) of the mean Oil-red O-stained area (n = 5). *P < 0.05 vs CTR Lenti-LacZ, #P < 0.05 vs HuRLKO Lenti-LacZ. j Relative mRNA levels of the indicated molecules in the livers of mice (n = 5). *P < 0.05 vs HuRLKO Lenti-LacZ. k Western blot analysis of PTEN protein levels. l CTR and HuRLKO mice primary hepatocytes infected with PTEN lentivirus were treated with BSA or PO for 24 h, followed by Oil-red O staining (n = 3). Scale bar, 100 μm. *P < 0.05 vs CTR Lenti-LacZ PO, #P < 0.05 vs HuRLKO Lenti-LacZ PO. m Schematic diagram of the mechanism of HuR in lipid and glucose metabolism.