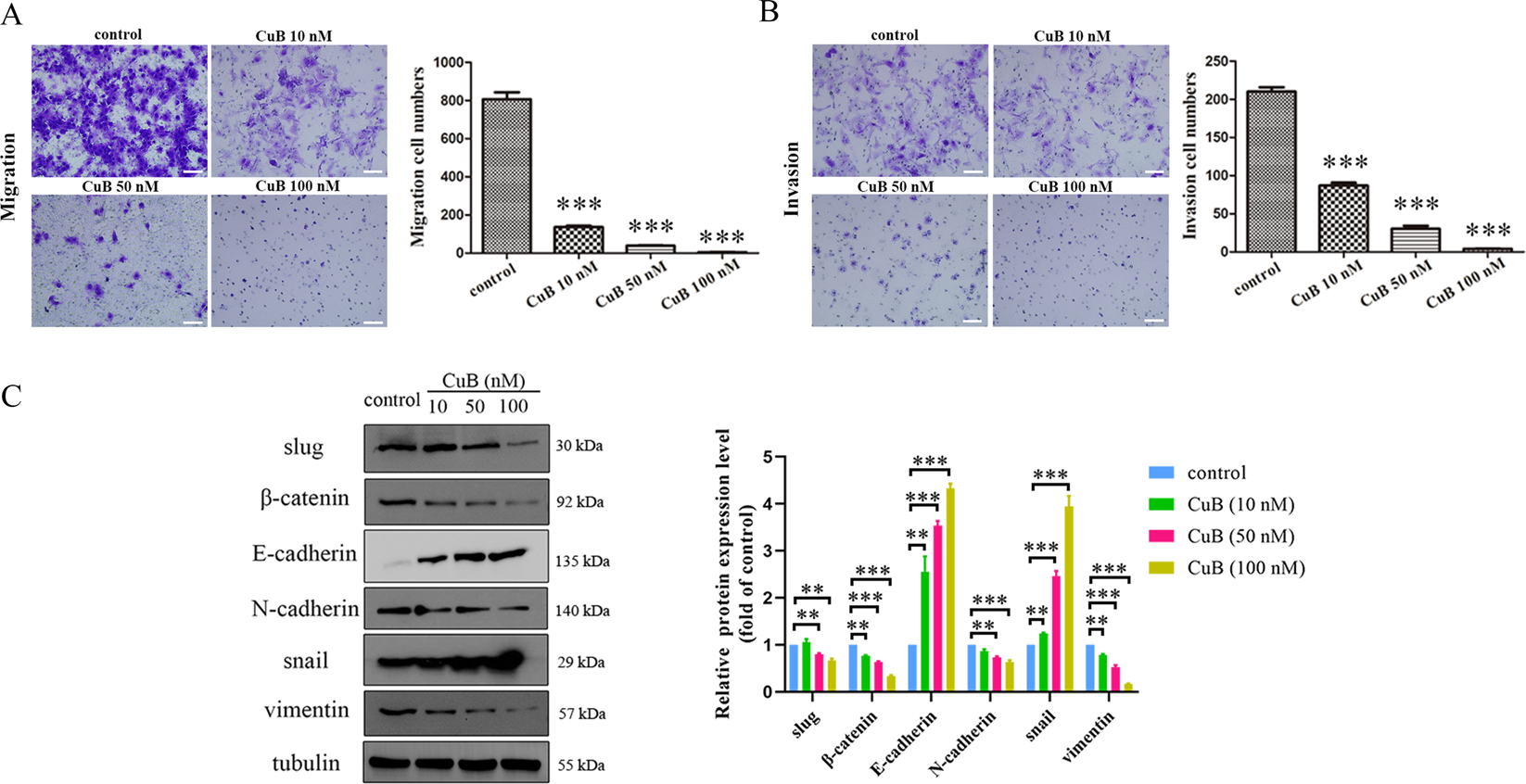
Fig. 6: The effects of CuB on migration and invasion in CNE1 cells.

A, B After 24 h of incubation with CuB (10, 50, and 100 nM), migratory and invasive behaviours were analysed using migration and matrigel invasion assays in CNE1 cells. ***p < 0.001 vs. control group by t-test using GraphPad Prism 5.0. Scale bars: 100 μm. C Western blot analysis of expressions of slug, β-catenin, E-cadherin, N-cadherin, snail, and vimentin in CNE1 cells with CuB (10, 50, and 100 nM) treatment for 48 h. Quantitative analysis of western blots was performed by Image J (NIH, MD, USA). **p < 0.01 and ***p < 0.001 vs. the control group by t-test using GraphPad Prism 5.0. Data were presented as the mean ± SEM of three independent experiments.