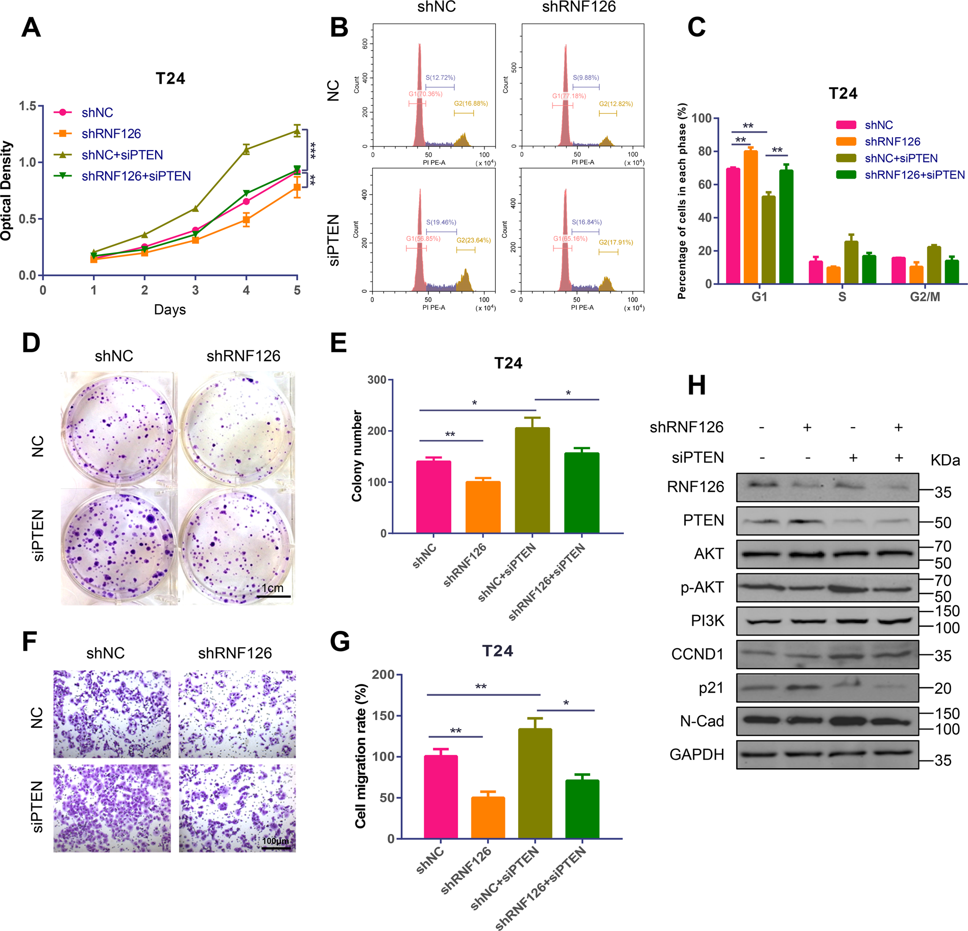
Fig. 6: Depletion of RNF126 suppressed BCa cell proliferation and metastasis through upregulating PTEN.
From: E3 ubiquitin ligase RNF126 affects bladder cancer progression through regulation of PTEN stability

A The MTT assay evaluated the growth and viability of the T24 cell from day 1 until day 5. A lentiviral shRNF126 and a lentiviral control group shNC stably transfected T24 cell were established. The cells were transfected with siNC (red line: shNC and orange line: shRNF126) or siPTEN (olive line: shNC + siPTEN and green line: shRNF126 + siPTEN). B, C The flow cytometry analysis demonstrated the distribution of cells in different phases of cell cycle. The four groups were the same as above. D The colony formation assay showed the effect of RNF126 knockdown on the cell survival of UMUC3 and T24 cells after the indicated transfection. Scale bar = 1 cm. E Colony numbers were counted and plotted as indicated. F The transwell assay evaluated cell migration of the RNF126 or PTEN knockdown treated T24 cells. Scale bar = 100 µm. G The relative number of cell migration was statistically analyzed. H The western blotting indicated the protein level of RNF126, PTEN, PI3K, p-AKT, AKT, CCND1, p21, and N-Cad. Loading control was GAPDH. ***p < 0.001, **p < 0.01, *p < 0.05.