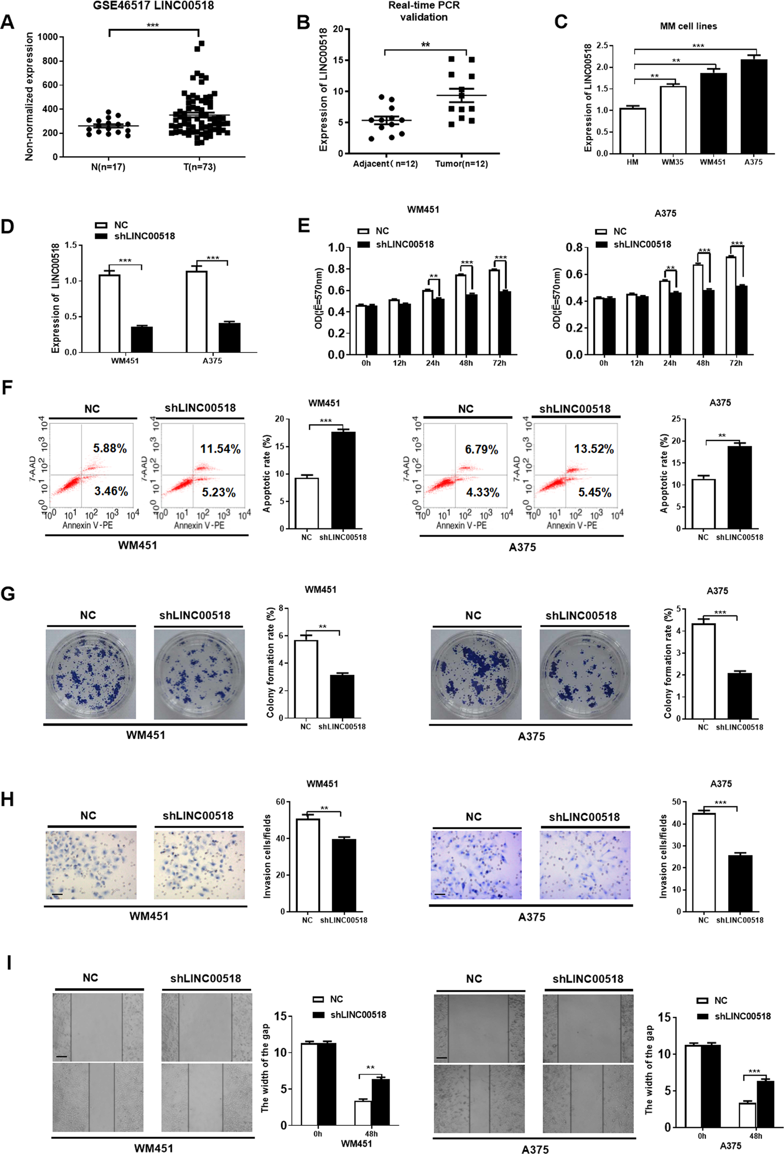
Fig. 2: LINC00518 knockdown suppressed cell proliferation, colony formation, migration and invasion, and reduced viability.

A The gene chip data related to LINC00518 were upregulated in T group (CMM tissues, n = 73) compared with N group in GSE46517 data set (normal tissues, n = 17). B qPCR assay showing that LINC00518 was overexpressed in 12 paired CMM tissues and their corresponding adjacent noncancerous skin tissues obtained from tissue biopsy samples in our study. C qPCR assay showing that LINC00518 expression was higher in WM451 and A375 cells, which have high invasive and metastatic tendency; however, it was lower in HM (normal melanocyte cell lines) and WM35 (low invasive and metastatic tendency) cells. The expression data in HM were considered as a control. D qPCR assay demonstrating shLINC00518 knockdown of LINC00518 in WM451 and A375 cell lines. E MTT assay indicating that LINC00518 knockdown in WM451/A375 cells decreased viability significantly compared with that in control cells. F Flow cytometry examination showing that LINC00518 knockdown could increase apoptosis of CMM cells. G Colony formation assay indicating that knockdown of LINC00518 could suppress cell proliferation in CMM cells. H Transwell assay showing the effect on CMM cell migration following LINC00518 knockdown. I Wound-healing assay showing that LINC00518 knockdown in WM451/A375 cells can significantly inhibit cell migration compared with the control. The histogram data for each group are an average of three independent replicates; bars indicate SD; *P < 0.05, **P < 0.01, ***P < 0.001.