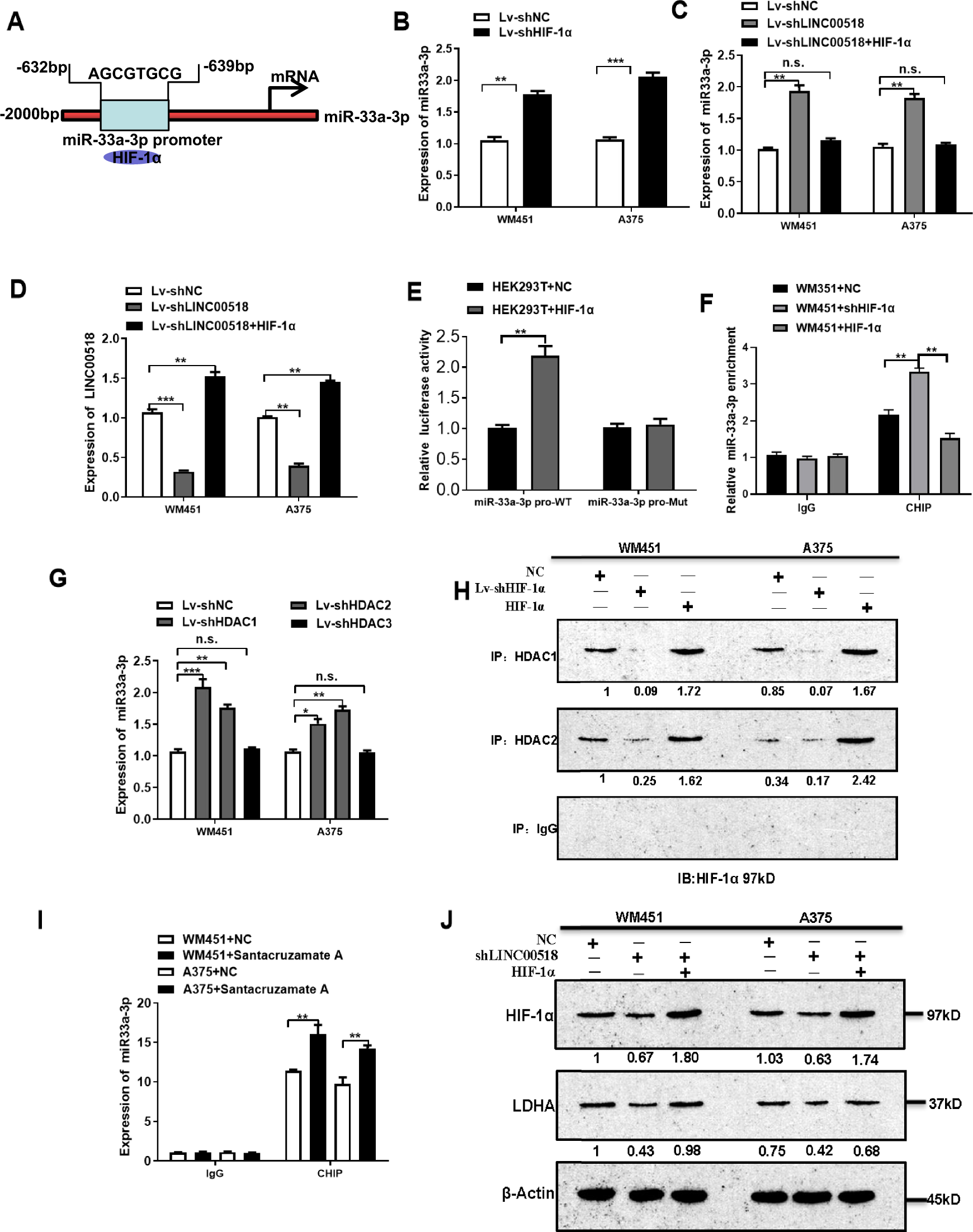
Fig. 4: HIF-1α negatively regulates miR-33a-3p expression in CMM cells.

A JASPAR predicted the binding sites of the HIF-1α and LINC00518 promoter regions. B qRT-PCR showing that the expression of miR-33a-3p was significantly increased after HIF-1α knockout. C, D The expression changes of miR-33a-3p and LINC00518 after transfected with shHIF-1α, shLINC00518 or shLINC00518 plus HIF-1α overexpression. E Dual-luciferase assay showing the luciferase activity in HEK293T cells cotransfected with wild-type (Wt) or mutant (Mut) HIF-1α in the miR-33a-3p promoter region. F ChIP PCR indicated that the miR-33a-3p promoter region bound to HIF-1α. G qRT-PCR showing miR-33a-3p expression levels after HDAC1, HDAC2, HDAC3 knockout in CMM cells. H CoIP assay showed that the HIF-1α-HDAC immunoprecipitate was decreased after HIF-1α knockdown and increased after HIF-1α overexpression. I ChIP PCR showing that Santacruzamate A (inhibiting histone deacetylation) could recover the relative expression levels of miR-33a-3p in WM451 and A375 cells; immunoglobulin G (IgG) acted as the NC. J Western blotting analysis, indicating that LINC00518 knockdown decreased HIF-1α and LDHA protein levels, while overexpression of HIF-1α in LINC00518 knockdown cells enhanced HIF-1α and LDHA expression. The histogram data for each group are an average of three independent replicates; bars indicate SD; *P < 0.05, **P < 0.01, ***P < 0.001.