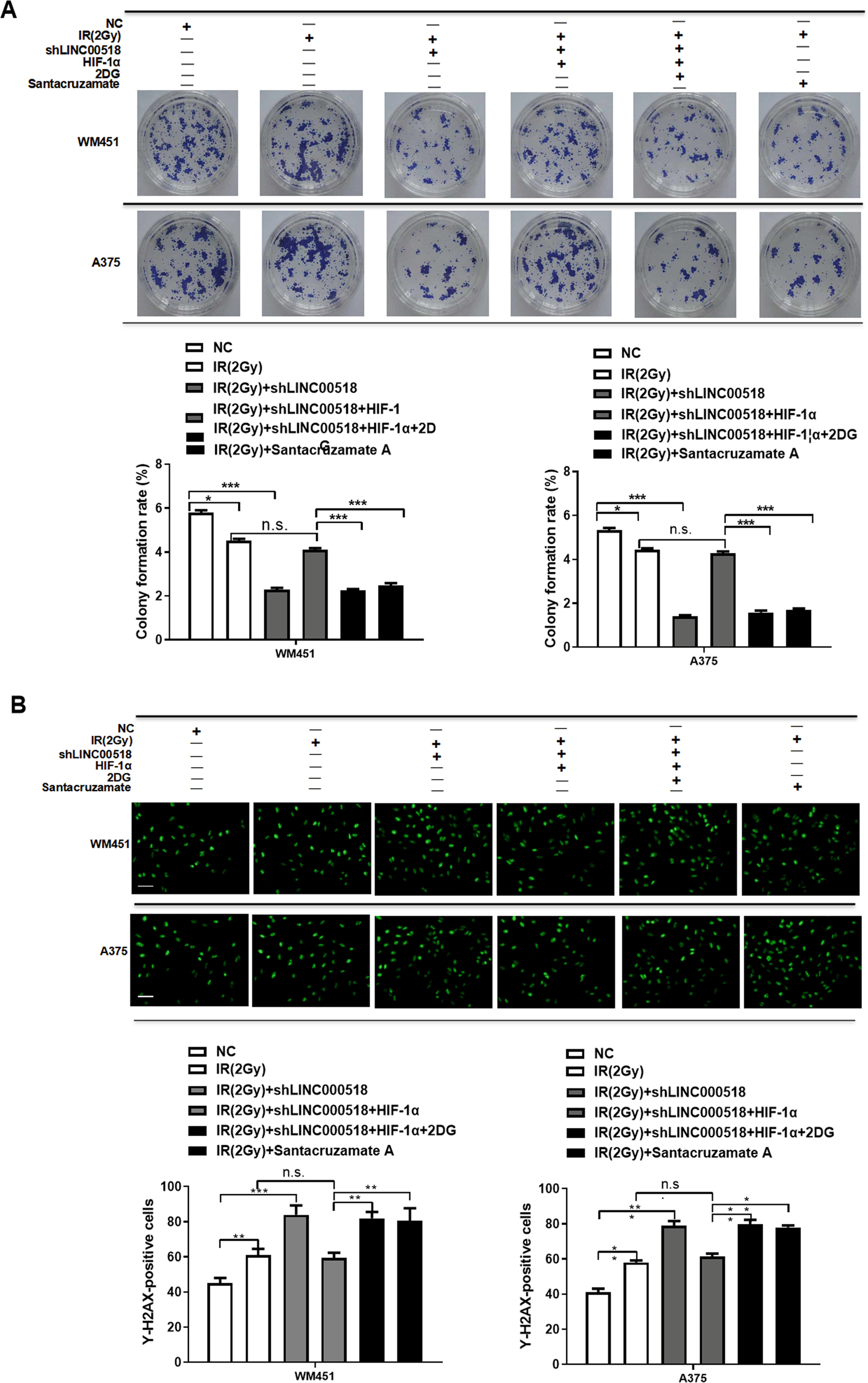
Fig. 7: Involvement of the LINC00518/miR-33a-3p/HIF-1α negative feedback loop in glycolysis-mediated radiotherapy resistance of CMM cells.

A Colony formation showing that knockdown of LINC00518 expression in WM451 and A375 cells inhibited the invasion and proliferation of CMM cells, increased the radiosensitivity of cells, while overexpression of HIF-1α reversed this effect. Both 2DG and Santacruzamate A increased radiosensitivity, which was inhibited by HIF-1α overexpression or by upregulation of LINC00518 and HIF-1α in the CMM cells. B Immunofluorescence assays indicating that knockdown of LINC00518 expression in WM451 and A375 cells could induce structural damage of their nuclei under radiotherapy; however, HIF-1α could reverse this effect, while 2DG and Santacruzamate A offset the influence of HIF-1α. The histogram data for each group are an average of three independent replicates; bars indicate SD; *P < 0.05, **P < 0.01, ***P < 0.001.