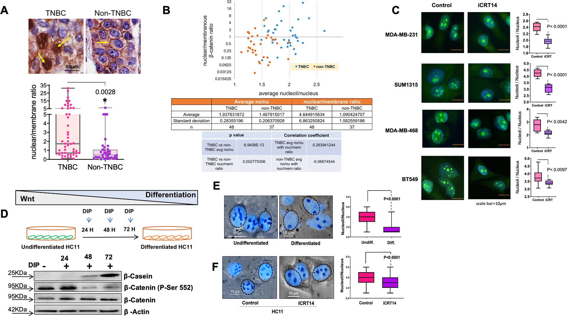
Fig. 3: Active β-catenin signaling in TNBC contributes to the increase in nucleolar number.
From: Inhibiting β-catenin disables nucleolar functions in triple-negative breast cancer

A Patient-derived breast cancer specimen was stained for β-catenin illustrating a reduction in nuclear to the membranous ratio of β-catenin indicating a reduction in active β-catenin signaling in non-TNBC patient tumor samples compared to TNBC patient tumor samples. Representative pictures of immunohistochemical staining for β-catenin in TNBC and non-TNBC specimens. Yellow arrows indicate intense staining locations for β-catenin. The staining was scored for nuclear β-catenin staining as well as membranous β-catenin staining. The ratio of nuclear vs. membranous β-catenin is depicted in the box and whiskers plot. Each dot indicates the ratios corresponding to each patient specimen. Statistical analysis was performed with a T-test and error bars indicate SEM. B A comparison of the ratio of nuclear vs. membranous β-catenin staining against the nucleolar number of each patient-derived specimen indicates the correlation between active Wnt signaling, nucleolar number, and breast cancer subtype. The tables below the plot summarize the details of specimens and statics. C TNBC cell lines were treated with β-catenin inhibitor iCRT14 at 5 µM for 48 h result in a significant reduction in the number of nucleoli per nucleus in TNBC cell lines. Representative photomicrographs of NucleolarIDTM stained cells are presented. The accompanying box plots present the average nucleoli/nucleus number for each cell line for the control and iCRT treated groups. Statistical analysis was performed using a T-test and error bars indicate SEM. D Graphical representation of Wnt signaling activity in HC11 cells throughout the process of differentiation. DIP = dexamethasone, insulin, prolactin cocktail for inducing differentiation. Total protein was isolated at 24, 48, and 72 h. Immunoblots for β-casein were used to verify the differentiation of HC11 cells. Immunoblots for active β-catenin (Phospho-Ser 552 is) and total β-catenin were performed to determine active β-catenin signaling. E Undifferentiated HC11 cells display higher numbers of nucleoli compared to differentiated HC11 cells based on AgNOR staining. Statistical significance was determined using a T-test and error bars represent SEM. F Treatment of HC11 cells with iCRT14 at 5 µM for 48 h resulted in a significant reduction in nucleolar number based on AgNOR staining. Statistical significance was determined using a T-test and error bars represent SEM.