Fig. 1: Adipogenic differentiation of 3T3L1 preadipocytes.
From: RNA decay in processing bodies is indispensable for adipogenesis

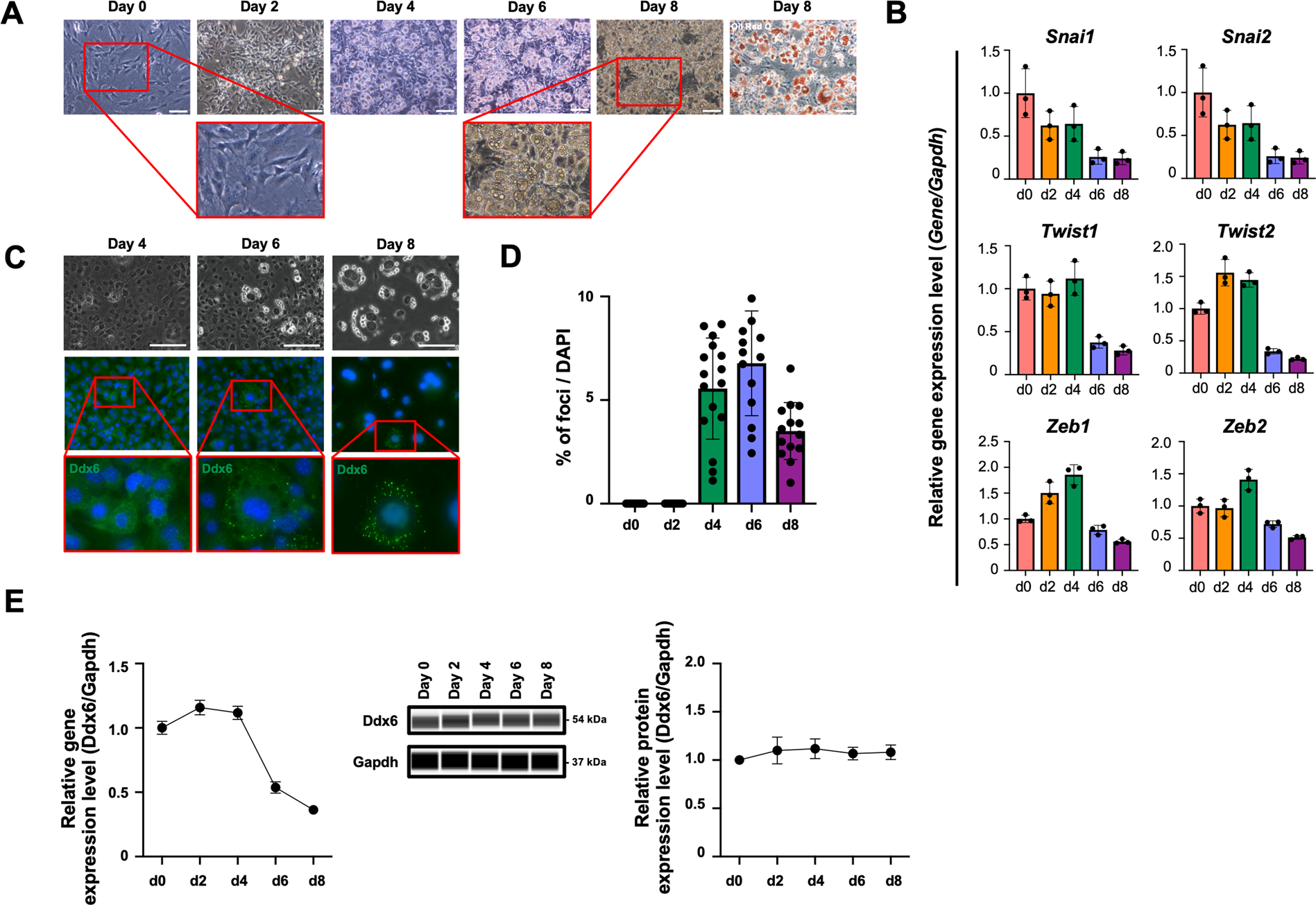
A Phase-contrast microscopy images during adipogenesis. 3T3L1 preadipocytes were differentiated into adipocytes using an adipogenic differentiation cocktail containing dexamethasone, IBMX, and insulin. On day 8, the cells were fixed and stained with oil red O. The scale bar is 100 μm. B RT-qPCR analysis of gene expression in 3T3L1 preadipocytes during adipogenesis. Individual RNA expression levels were normalized to Gapdh expression levels. The error bars indicate the SDs (n = 3). C Immunocytochemistry images during adipogenesis. Formation of Ddx6 foci was observed. The scale bar is 50 μm. Nuclei were stained with DAPI. D Ratio of the number of cells with Ddx6 foci to the number of DAPI-positive cells each day following adipogenic induction analyzed in three sessions. Independent researchers chose 7–5 microscopic fields in a session at random. E Protein (n = 4) and gene (n = 6) expression analysis of Ddx6 during adipogenesis. The error bars indicate the SDs.