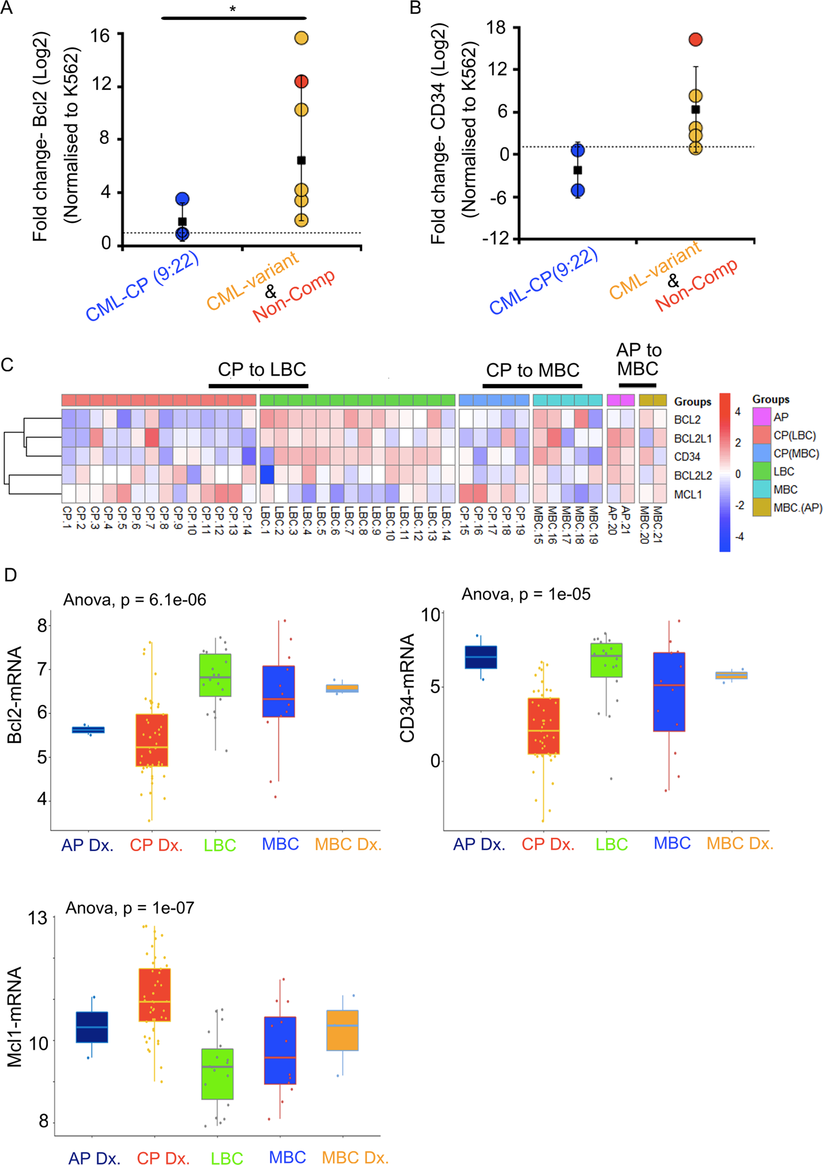
Fig. 4: Bcl2 and CD34 are upregulated in progressive CML patients.

A RT-PCR data representing fold change in Bcl2 and CD34 levels using BM aspirates derived from CML patient samples (y-axis = log2 scale). B Heatmap demonstrating relative expression profile of anti-apoptotic genes (Bcl2, Bcl2l1/Bcl-xL, Bcl2l2/Bcl-w) and stem cell marker (CD34) using matched CML samples. Most of the patients were in chronic phase at diagnosis (CP Dx.) with progression to lymphoid Blast crisis (LBC) or myeloid blast crisis (MBC). Two patients were in accelerated phase at diagnosis (AP Dx.) and progressed to MBC. The pattern of expression signifies the change in the trend of regulation of BCL2, BCl2L1, CD34, MCL-1 in progressive, poor responder CML patients. C Boxplot representing the distribution of Shh target genes BCL2, Mcl-1, and CD34 expression at various stages of the disease using data from Branford et al. D Significant upregulation of Bcl2 (P value = 6.1 × 10–6) and CD34 (P value = 1 × 10–6) in LBC is observed, while Mcl-1 expression is downregulated in progressive cases. Statistical analysis done using one-way ANOVA test.