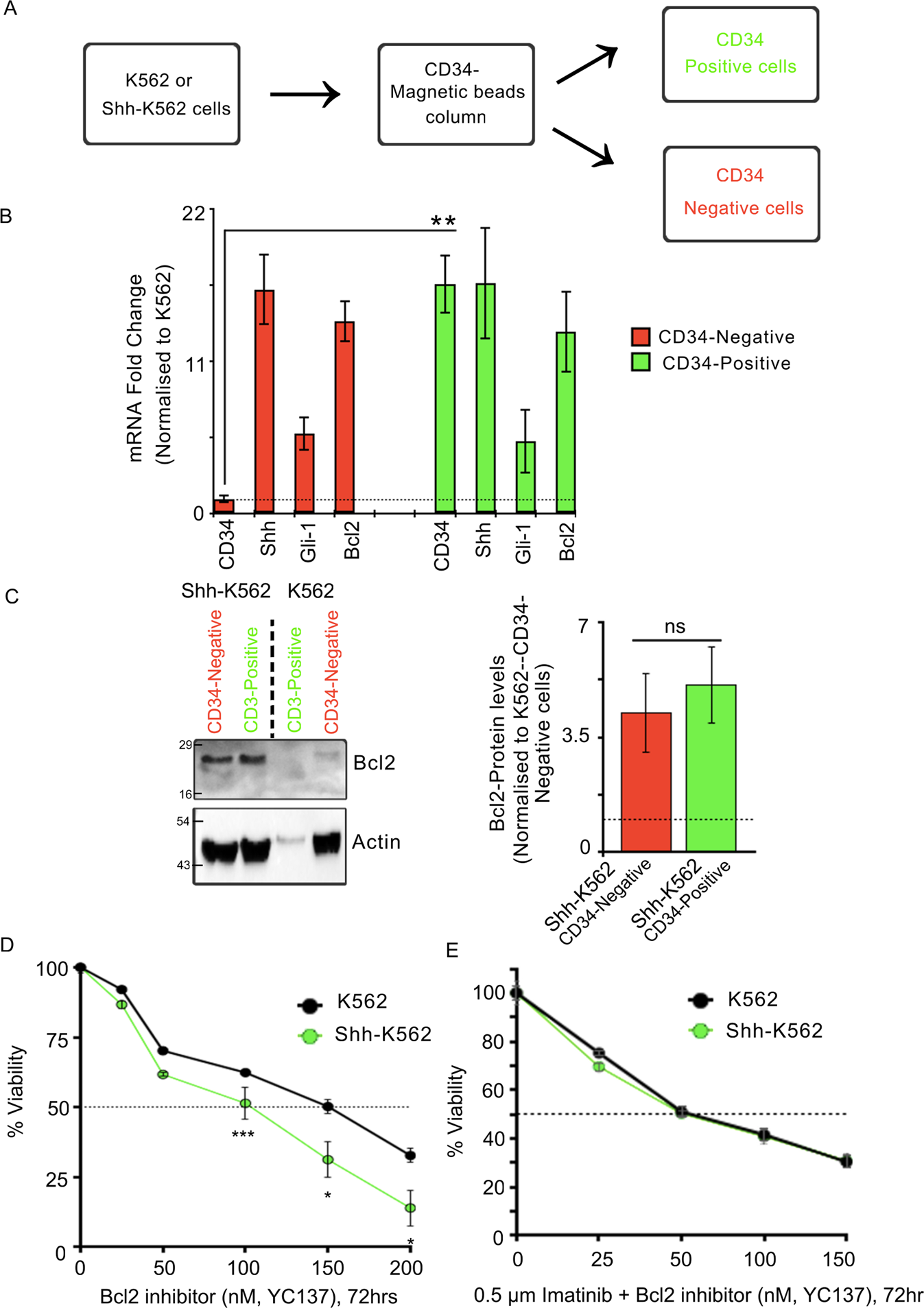
Fig. 5: Stemness and Bcl2 are independent targets of Shh signaling.

A Flowchart representing method for obtaining CD34(+) and CD34(–) cells from K562 and Shh-K562 cell lines. B Graph depicts RT-PCR-based fold change in expression levels of CD34, Shh, Gli-1, and BCl2 in fractionated CD34(+) (green bars) and negative cells (red bars). P values derived from two biological repeats. C Western blot representing Bcl2 protein levels in CD34(+) and CD34(–) Shh-K562 and K562 cells. Actin used as loading control. Graph represents densitometric analysis of relative Bcl2 levels in Shh-K562-CD34(+) (red bar) and Shh-K562-CD34(–) (green bar) cells using K562-CD34(–) cells as normalizing control. Bar represents mean ± SD from two biological repeats. D Viability of Shh-K562 (in green) and K562 cells (in black; control) after treatment with different concentration of YC137 (Bcl2 inhibitor II) to identify IC50 at 72 h. Untreated cells at respective time-point used as reference. Line graph represents mean ± SD from three biological repeats. E Percentage viability of Shh-K562 (in green) and K562 cells (in black; control) after treatment with Imatinib (0.5 μM) + different concentration of YC137 (Bcl2 inhibitor II) to identify lowest effective concentration. Untreated cells at respective time-point used as reference. Line graph represents mean ± SD from three different experiments. P values, *<0.05, **<0.01, and ***<0.001. Statistical analysis done using t-test.