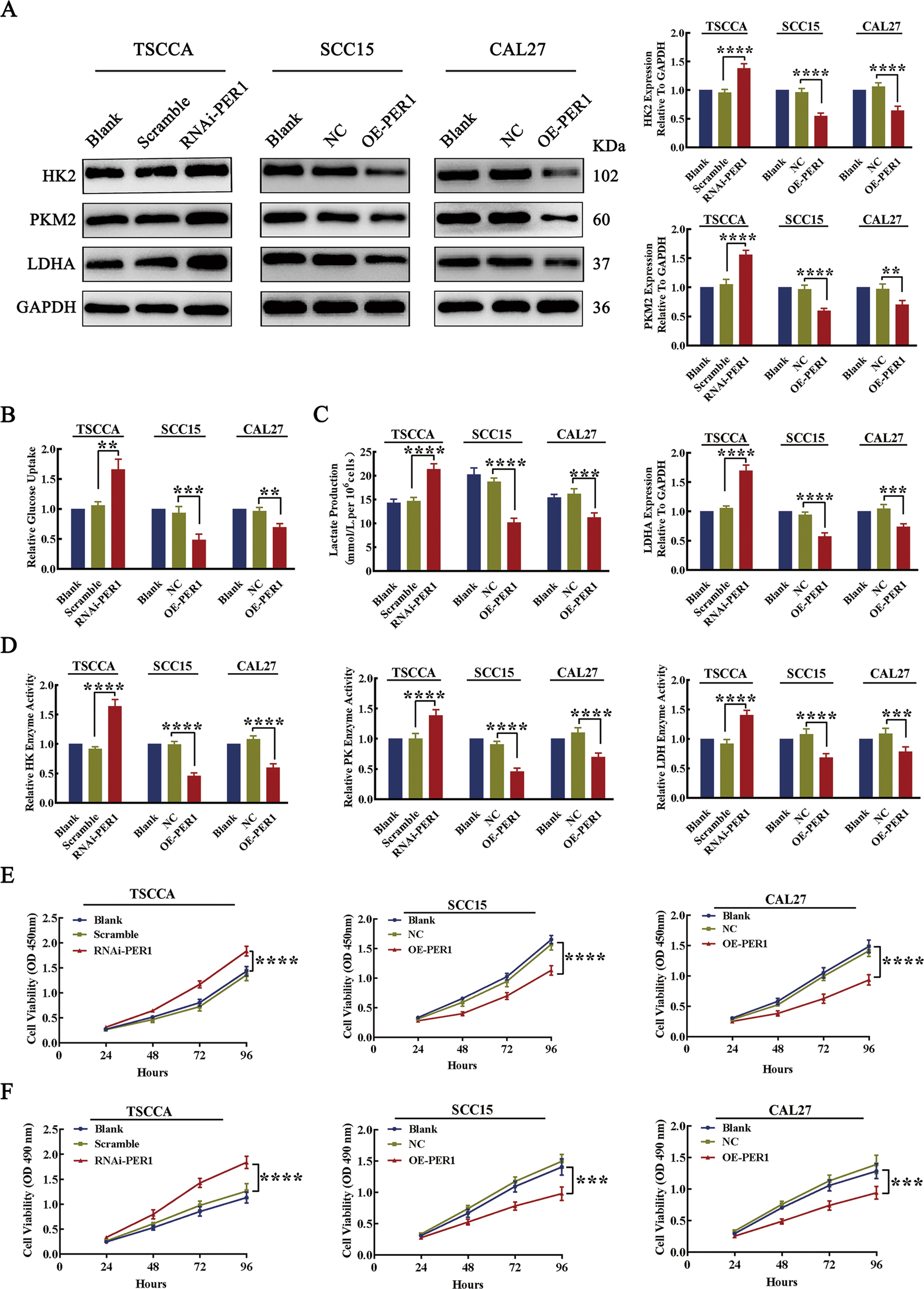
Fig. 2: Knockdown of PER1 promoted glycolysis and proliferation in OSCC cells, while overexpression of PER1 inhibited glycolysis and proliferation in OSCC cells.

A Western blot results showed that the expression levels of HK2, PKM2, and LDHA were significantly increased in RNAi-PER1-TSCCA cells and decreased in OE-PER1-SCC15 and OE-PER1-CAL27 cells. B–D The results of the glucose uptake, lactate production, and enzyme activity assays showed that glucose uptake, lactate production, and the enzymatic activity of HK, PK, and LDH were significantly increased in RNAi-PER1-TSCCA cells, while in OE-PER1-SCC15 and OE-PER1-CAL27 cells, glucose uptake, lactate production, and the enzymatic activity of HK, PK, and LDH were significantly decreased. E, F CCK-8 and MTT assays showed that the proliferation of RNAi-PER1-TSCCA cells was significantly increased, while that of OE-PER1-SCC15 and OE-PER1-CAL27 cells was significantly decreased. All data are from three independent experiments. The data are presented as the mean ± SD values (n ≥ 3). *P < 0.05; **P < 0.01; ***P < 0.001; ****P < 0.0001.