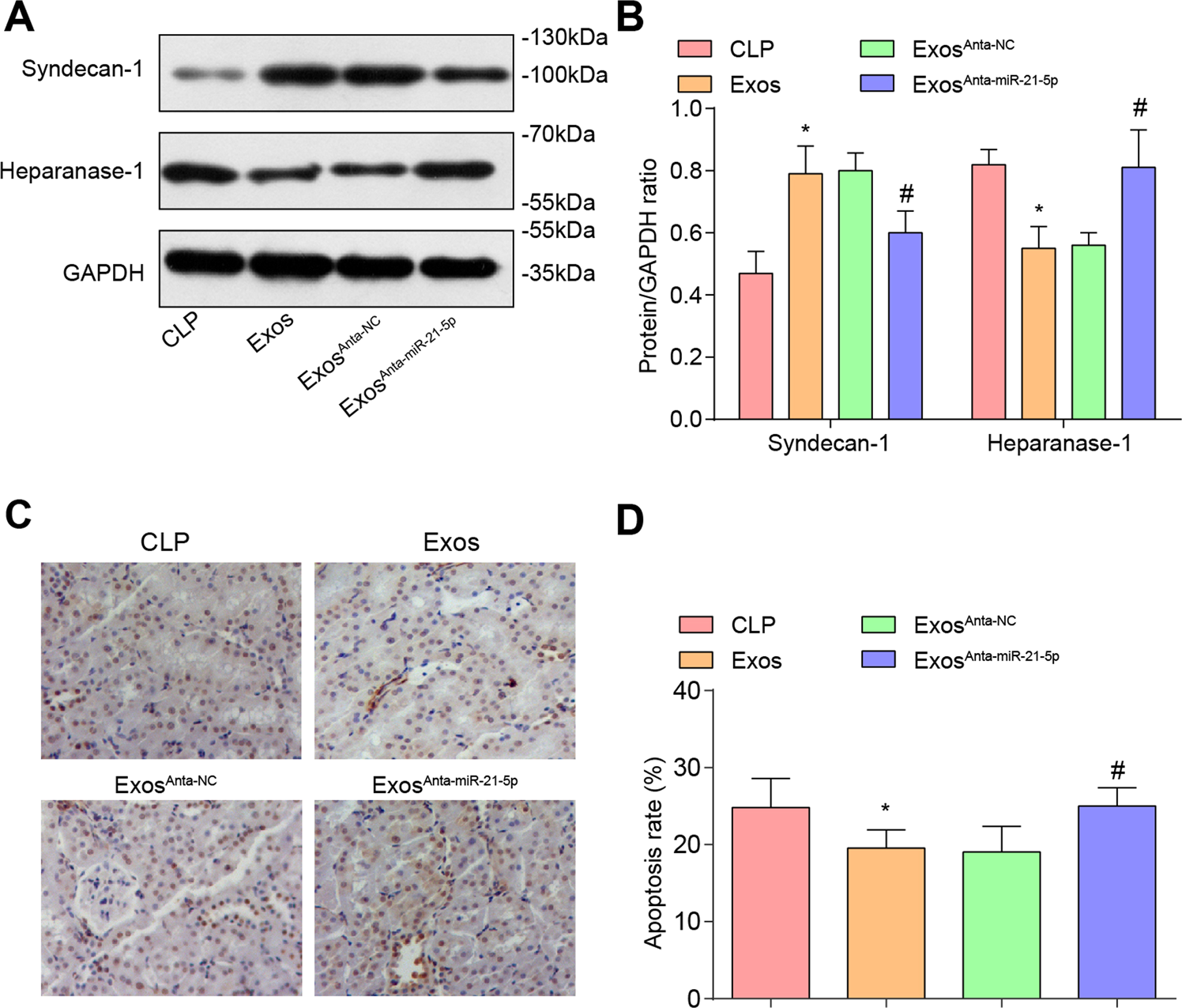
Fig. 6: EPCs-Exos raise syndecan-1 and reduce heparanase-1 levels, and reduce apoptosis in renal tissues of CLP rats.

A Protein bands of syndecan-1 and heparanase-1 in renal tissues of CLP rats. B Comparison of syndecan-1 and heparanase-1 protein contents in renal tissues of CLP rats. C TUNEL staining was used to detect the apoptosis of rat renal cells (scale bar = 50 μm). D Comparison of renal cell apoptosis rate in CLP rats. n = 10. *P < 0.05 vs. the CLP group. #P < 0.05 vs. the ExosAnta-NC group. Measurement data were depicted as mean ± standard deviation.