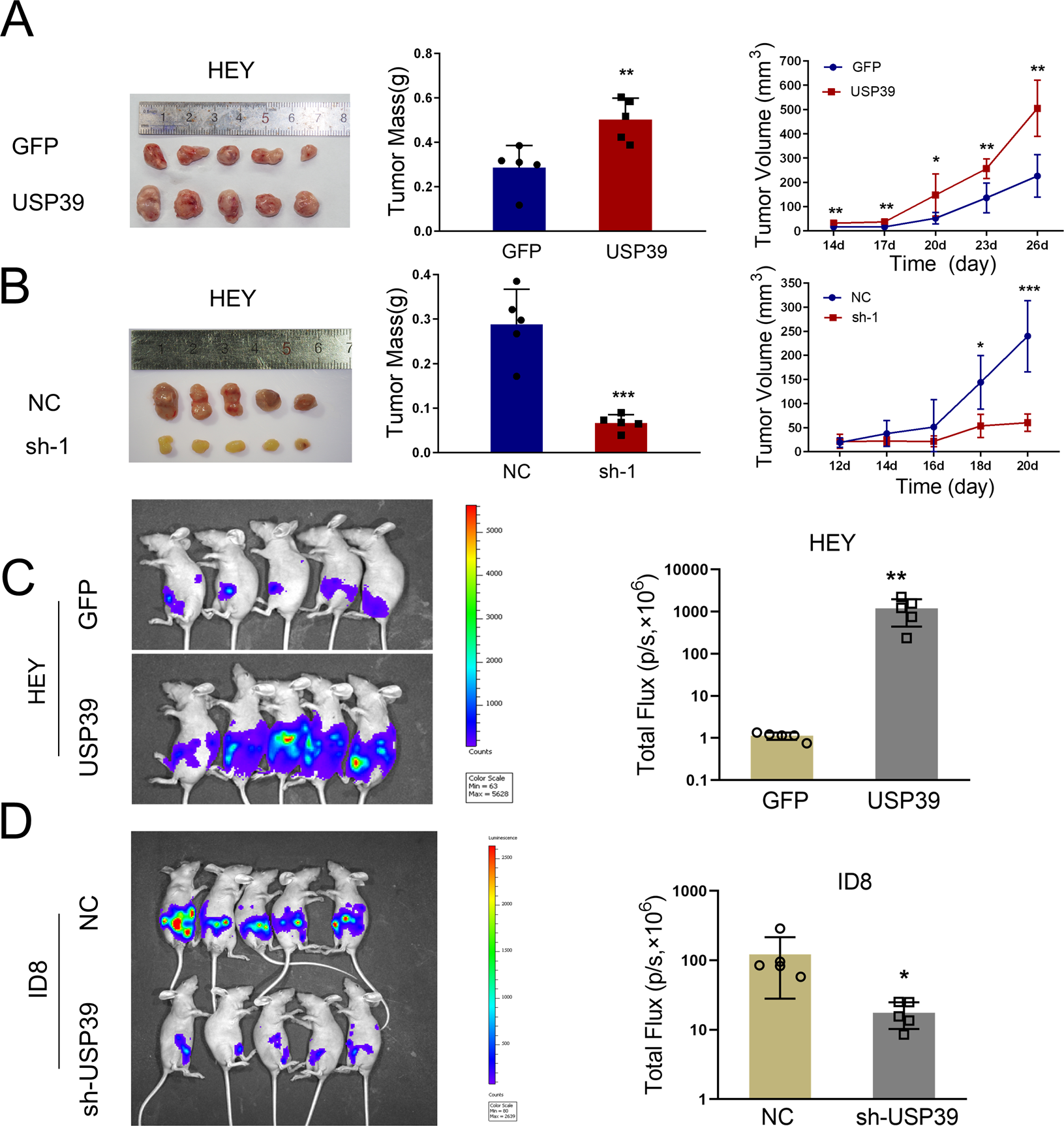
Fig. 3: USP39 promotes tumorigenesis and progression of ovarian cancer in nude mice xenografts.

A, B Images of xenograft tumors, tumor mass, and tumor volume in mice subcutaneously injected with HEY cells with USP39 (A) overexpression (USP39) or (B) knockdown (sh-USP39) compared to corresponding control (n = 5 mice per group). C, D Representative images of luciferase signals and quantification of photon flux in immunodeficient mice 4 weeks after intraperitoneal injection of luciferase-expressing (C) HEY and (D) ID8 cells with USP39 overexpression and knock down, respectively (n = 5 mice per group). P value was obtained by Student’s t-test. Results represent the mean ± SD. *P < 0.05, **P < 0.01, ***P < 0.001.