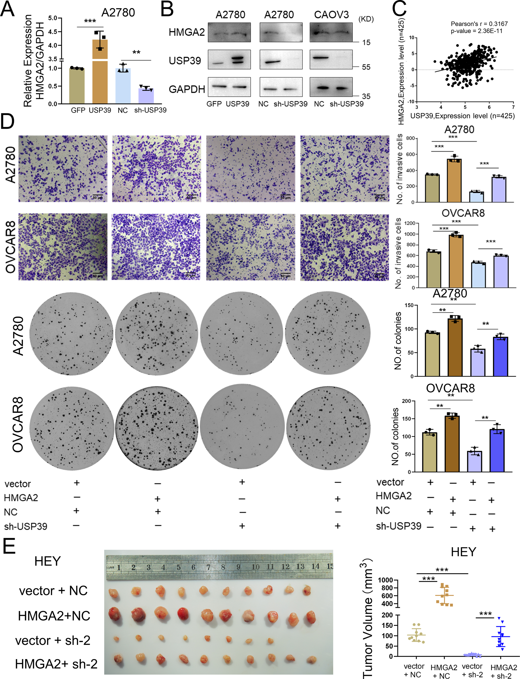
Fig. 8: USP39 promotes tumor progression by increasing HMGA2 levels in ovarian cancer cells.

A Relative HMGA2 mRNA expression as measured by qPCR in A2780 cells with USP39 overexpression (USP39) or knockdown (sh-USP39) compared to corresponding control (n = 3 biologically independent samples). B Immunoblot analysis of HMGA2 and USP39 protein levels in ovarian cancer cells with USP39 overexpression or knockdown. C Pearson correlation analysis of USP39 and HMGA2 expression in HGSOCs from the TCGA cohort. D Transwell and clonogenic assays for investigating the potential of HMGA2 to rescue the loss of USP39 in ovarian cancer cells as indicated (n = 3 biologically independent samples). E Xenograft experiments showed HMGA2 could rescue the loss of USP39 in tumor growth in vivo (n = 10 mice per group). P value was obtained by Student’s t-test and ANOVA analysis. Results represent the mean ± SD of three independent experiments. *P < 0.05, **P < 0.01, ***P < 0.001.