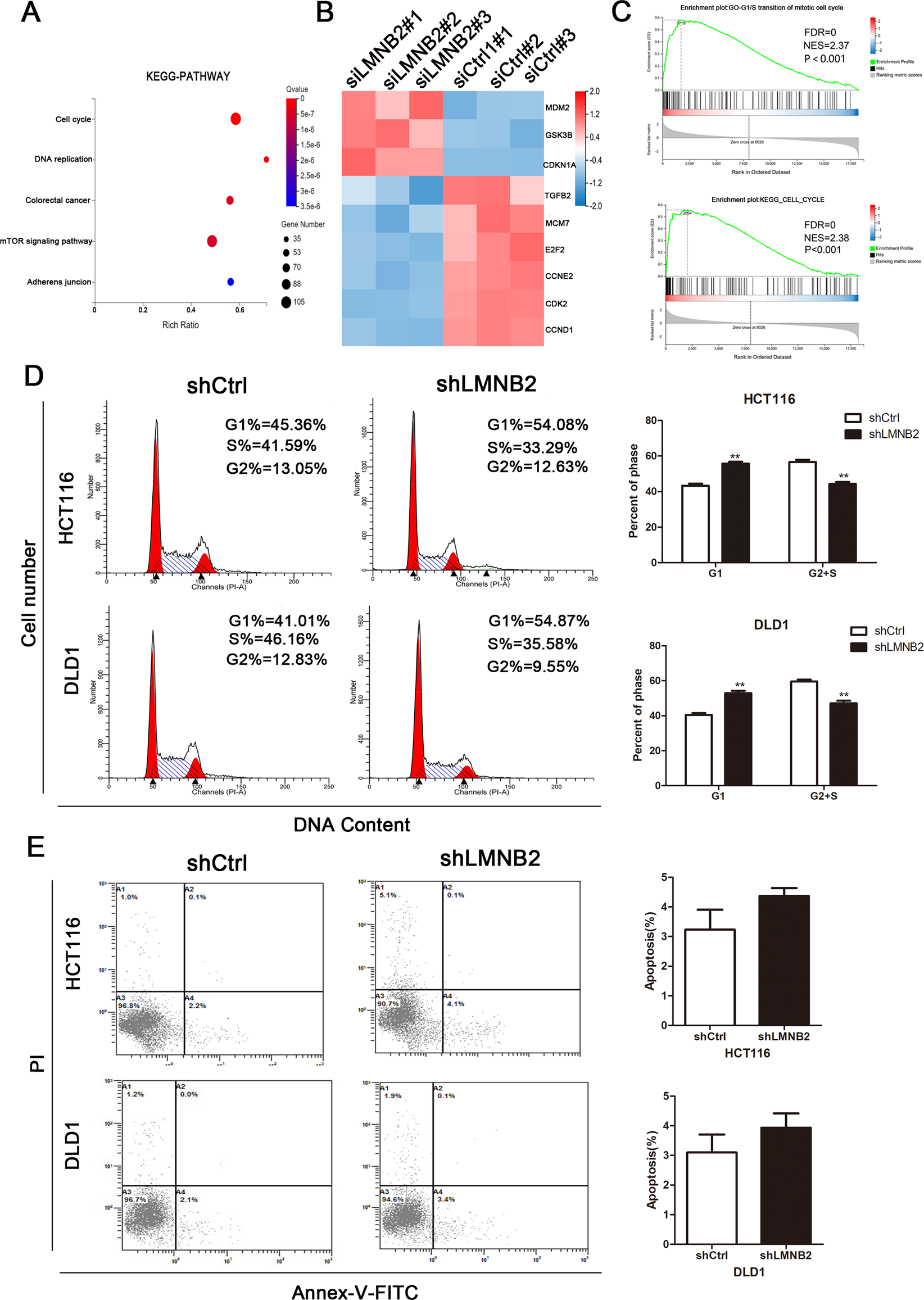
Fig. 3: LMNB2 can accelerate the cycle of colorectal cancer cells, but has no effect on cell apoptosis.
From: LMNB2 promotes the progression of colorectal cancer by silencing p21 expression

A Kyoto Encyclopedia of Genes and Genomes pathway analysis was performed for screening DEGs using the PANTHER database. B Heat map of differentially expressed genes after LMNB2 gene knockout. C GSEA analysis showed that the LPCAT1 amplification status was positively correlated with genes related to “KEGG CELL CYCLE” and “GO CELL CYCLE G1-S TRANSITION”. D Flow cytometry analysis after Annexin–FITC and PI staining found that after LMNB2 gene knockout, the number of cells in G0/G1 phase increased, whereas the number of cells in S phase and G2 phase decreased. E Flow cytometry analysis and Annexin PI staining results showed that LMNB2 gene knockout had no significant effect on the apoptosis of colorectal cancer cells. All experiments were performed independently three times. The data are the mean ± SD. *P < 0.05, **P < 0.01, *P < 0.001.