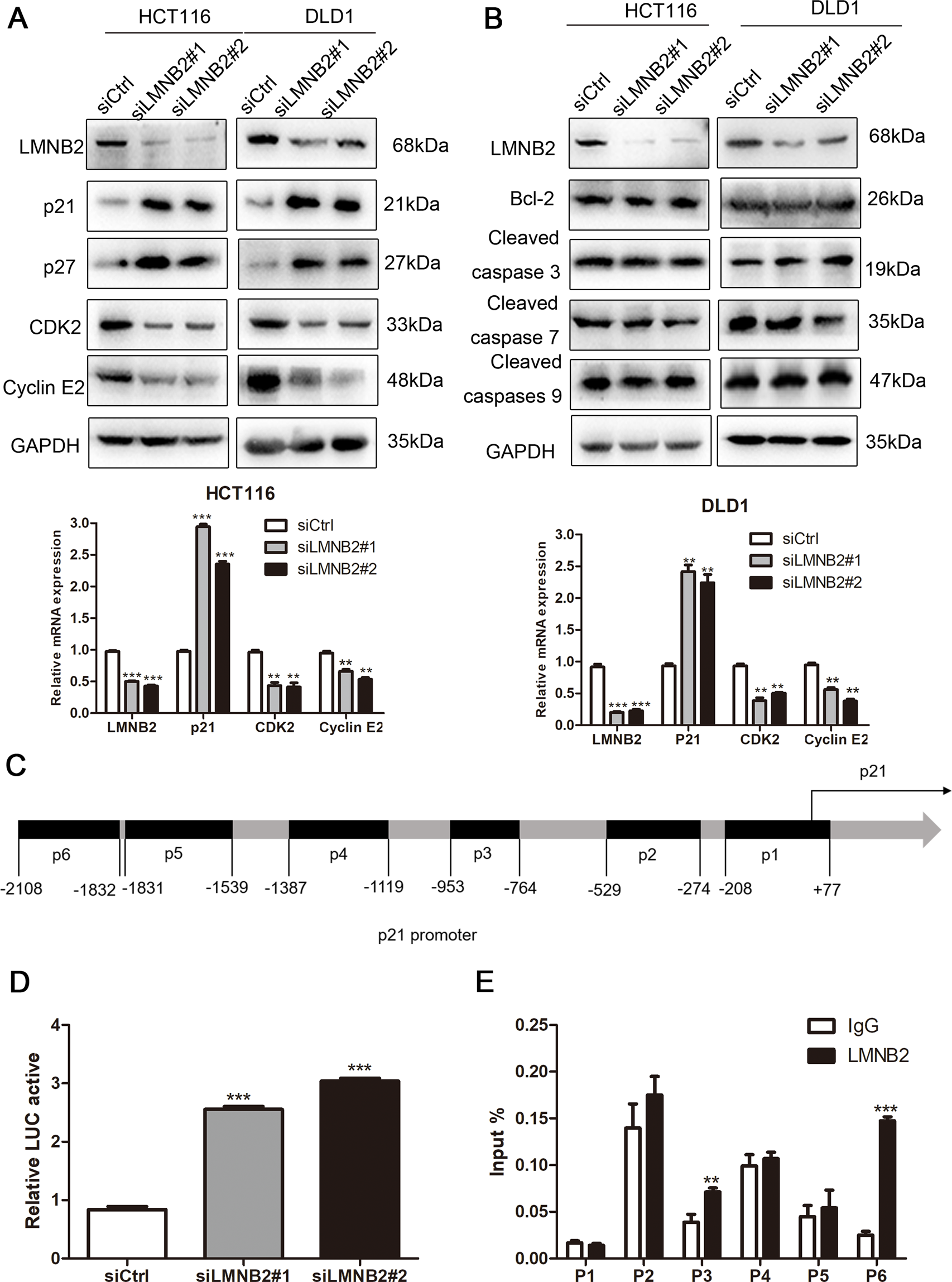
Fig. 4: LMNB2 gene knockout can induce cell cycle arrest in G0/G1 phase and inhibits the transcription of p21.
From: LMNB2 promotes the progression of colorectal cancer by silencing p21 expression

A Western blotting was used to detect the expression of cell cycle and apoptosis-related genes. GAPDH was used as a reference control. B Real-time fluorescence quantitative PCR detects the relative expression of cell cycle-related genes at the mRNA level. GAPDH was used as a reference control. C The complete sequence of the human p21 promoter. P1-6 shows the p21 promoter region detected by two pairs of primers. D The activity of p21 promoter (LMNB2 2400/11) in −116 cells was enhanced after LMNB2 gene knockout. E Three-dimensional ChIP quantitative PCR analysis of the binding of LMNB2 at P1, P2, P3, P4, P5, and P6. Western blot detection of LMNB2 in ChIP detection. The mean ± SD of three experiments is given. *P < 0.05, **P < 0.01, *P < 0.001.