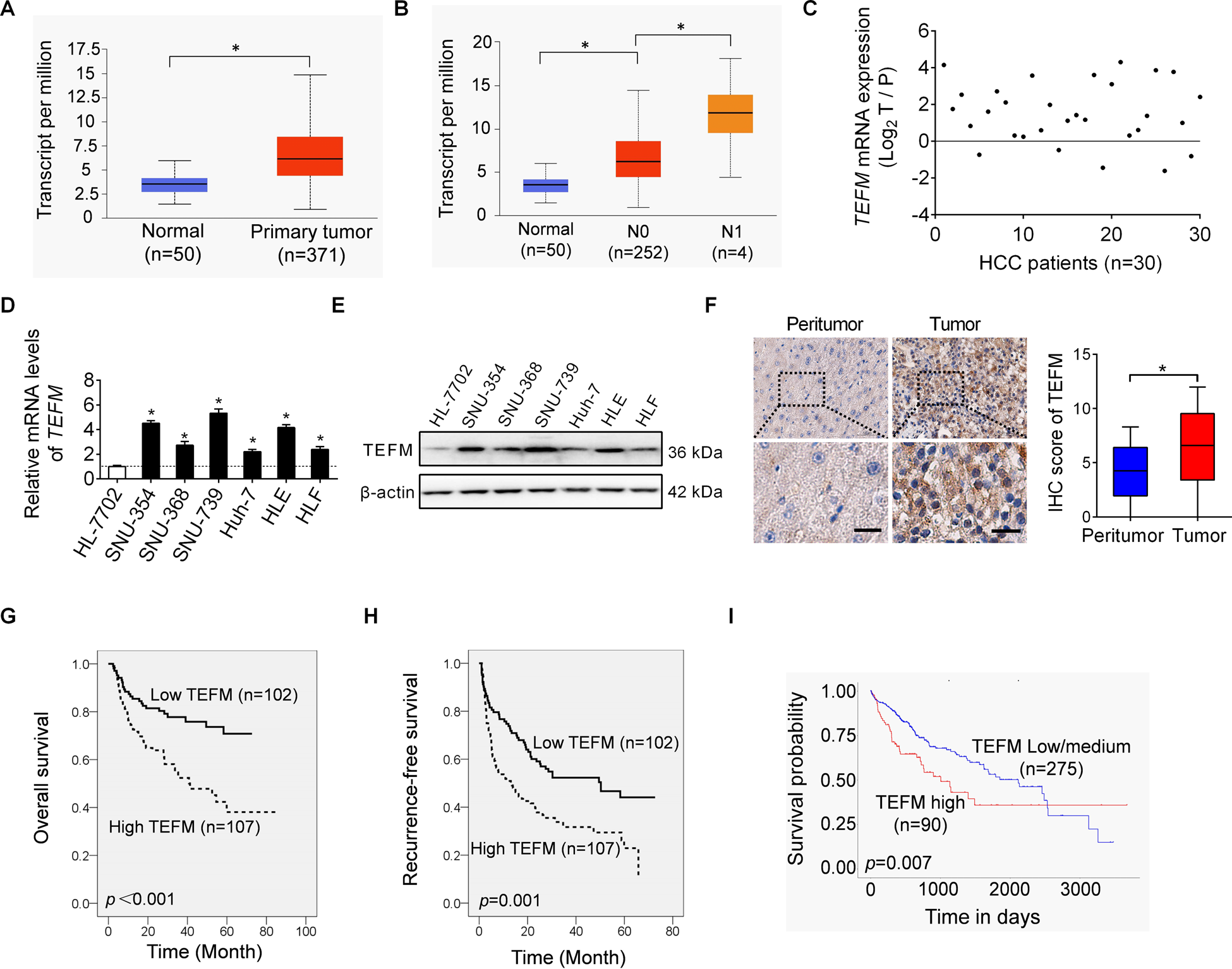
Fig. 1: Up-regulation of TEFM predicts aggressive tumor behavior and poor prognosis of patients with HCC.

A, B Bioinformatics analysis for TEFM expression based on the TCGA data. C TEFM expression was analyzed by quantitative real-time PCR (qRT-PCR) in paired tumor (T) and peritumor (P) tissues (n = 30). D, E TEFM expression was analyzed by qRT-PCR and western blot in HCC cell lines and normal hepatocyte. F Immunohistochemistry (IHC) staining of TEFM in paired tumor and peritumor tissues (n = 209). Scale bar, 20 μm. G, H Prognostic significance of TEFM was analyzed based on IHC data. The median TEFM expression in the 209 HCC patients was chosen as the cut-off. I Prognostic significance of TEFM was analyzed using the online web portal UALCAN (http://ualcan.path.uab.edu).