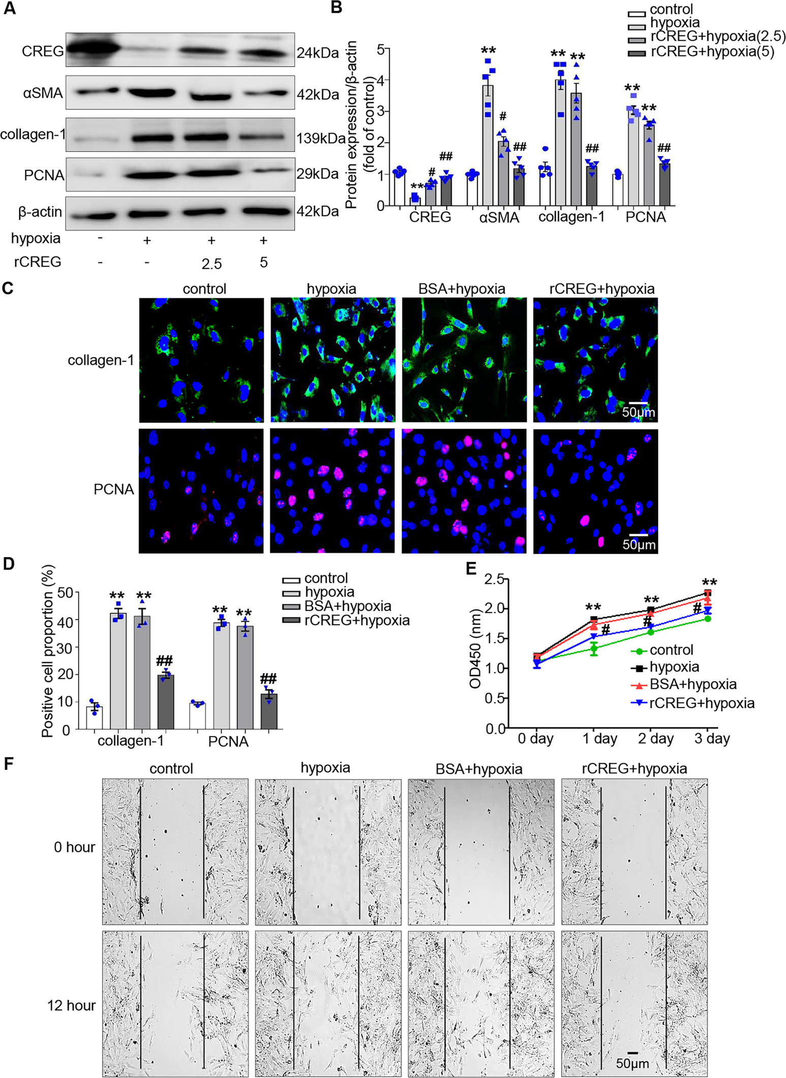
Fig. 6: CREG protein inhibited the phenotypic switching of cardiac fibroblasts in vitro.

A, B The effects of CREG recombinant protein (rCREG) on the expression of αSMA and collagen-1 induced by hypoxia as determined by western blotting (N = 5 per group). C, D The effects of rCREG on the expression of collagen-1 and PCNA induced by hypoxia as determined by immunofluorescence staining (N = 3 per group). Green indicated collagen-1 expression, red indicated PCNA expression, and blue indicated nuclei. E The effects of rCREG on cell proliferation were determined by CCK8 assays (N = 5 per group). F The effects of rCREG on cell migration was determined by wound healing assays (N = 3 per group). **P < 0.01 vs. control group; ##P < 0.01, #P < 0.05 vs. BSA + hypoxia group.