Fig. 3: Genetic inactivation of RIP1 kinase activity preserves tissue integrity following ischemic brain injury.
From: Genetic inactivation of RIP1 kinase activity in rats protects against ischemic brain injury

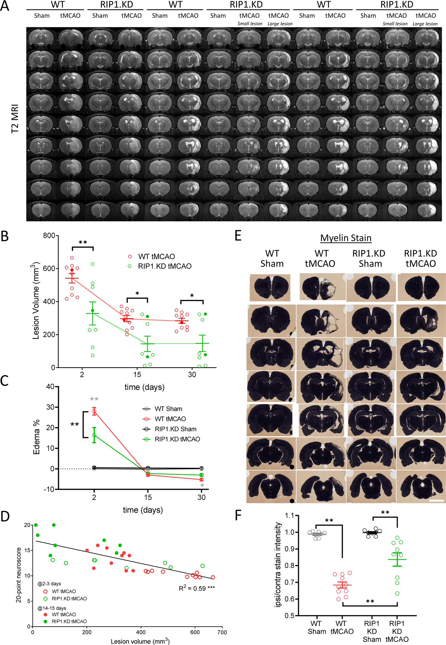
A T2-MRI imaging in WT and RIP1 KD rats following tMCAO surgery. Representative images at days 2-, 15-, and 30 post-tMCAO are shown. In groups where there are two clusters with respect to lesion sizes (as in RIP1 KD-tMCAO 15 and 30 days post-tMCAO, B), representative images from each cluster are separately shown. B Quantification of lesion size based on blinded volumetric analysis of T2-relaxation time, from (A) (longer time correlates with severity of the lesion). The closed symbols correspond to the animals with T2-MRI images shown in (A). n = 8–10 rats/group. *p < 0.05 and **p < 0.01 by Two-way ANOVA (Holm-Sidak). C Quantification of tissue percent area with edema, from (A). n = 8–10 rats/group. At the indicated time points, **p < 0.01 between WT-tMCAO and WT-Sham (in gray), and between RIP1 KD-tMCAO and WT-tMCAO (in black) by Three-way ANOVA (Holm-Sidak). D Correlation between 20-point neuroscore and lesion volume at 2–3 days (open circles) and 14–15 days (closed circles) post-tMCAO, from (B) and Fig. 2C. **p < 0.01 by Spearman test. E Immunohistochemistry by a myelin stain in WT and RIP1 KD rats at 30-days post-tMCAO. Representative images across the brain are shown. Darker color highlights the intact tissue. Scale bar, 5 mm. F Quantification of the ratio of ipsilateral to contralateral myelin stain intensity, from (E). n = 8–10 rats/group. **p < 0.01 by Two-way ANOVA (Holm-Sidak). Data are represented as mean ± S.E.M.