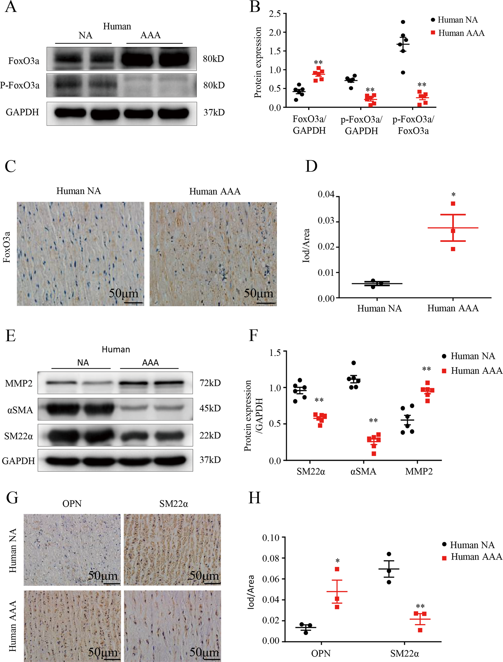
Fig. 1: FoxO3a is upregulated in human tissues and the VSMC phenotypic switch occurs during abdominal aortic aneurysm (AAA) formation.
From: Loss of FoxO3a prevents aortic aneurysm formation through maintenance of VSMC homeostasis

A and B Western blots (WB) and densitometric analysis of the protein levels of Forkhead box class O3a (FoxO3a) and phospho Forkhead box class O3a (p-FoxO3a) in human AAA samples and adjacent nonaneurysmal aortic sections (male; n = 6). C and D Representative FoxO3a staining in human AAA samples and adjacent control aortas (scale bars = 50 µm, male; n = 3). E and F WB and densitometric analysis of the protein levels of α-smooth muscle actin (α-SMA), matrix metalloproteinase (MMP2) and smooth muscle 22α (SM22α) in human AAA samples and adjacent nonaneurysmal aortic sections (male; n = 6). G and H Representative staining with osteopontin (OPN) and SM22α in human AAA samples and adjacent control aortas (scale bars = 50 µm, male; n = 3). Data are presented as the mean ± SE. *p < 0.05, **p < 0.01. NA indicates nonaneurysmal aorta.