Fig. 1: E47 upregulates ΔNp63α expression and promotes squamous carcinoma cell proliferation.
From: E47 upregulates ΔNp63α to promote growth of squamous cell carcinoma

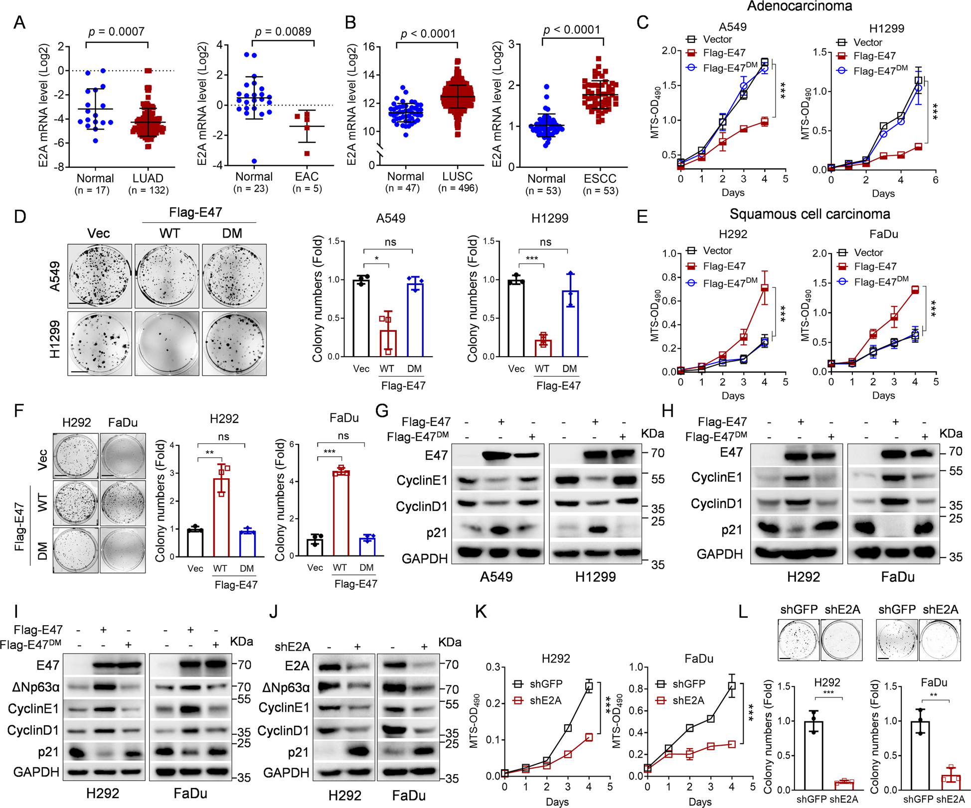
A The Oncomine dataset “Hao_Esophagus” or “Bhattacharjee_Lung” was used to analyze E2A mRNA levels in normal tissues and human esophagus adenocarcinoma (EAC) or lung adenocarcinoma (LUAD). B The Oncomine dataset “Su_Esophagus” or “TCGA” was used to analyze E2A mRNA levels in normal tissues and human esophagus squamous cell carcinoma (ESCC) or lung squamous cell carcinoma (LUSC). C–H A549, H1299, H292, or FaDu cells stably expressing wild-type Flag-E47, Flag-E47DM mutant (E47A592N/I596D) or a vector control were subjected to MTS assays (C, E), Colony formation analyses (D, F), or Western blot analyses (G–H). Scale bar = 1 cm. Three independent experiments were performed. Data were presented as mean ± SD. *p < 0.05, **p < 0.01, ***p < 0.001. I H292 or FaDu cells stably expressing wild-type Flag-E47, Flag-E47DM mutant, or a vector control were subjected to Western blot analyses. J–L H292 or FaDu cells stably expressing shRNAs against E2A (+) or GFP (−) were subjected to Western blot analyses (J), MTS assays (K), or Colony formation analyses (L). Scale bar = 1 cm. Three independent experiments were performed. Data were presented as mean ± SD. **p < 0.01, ***p < 0.001.