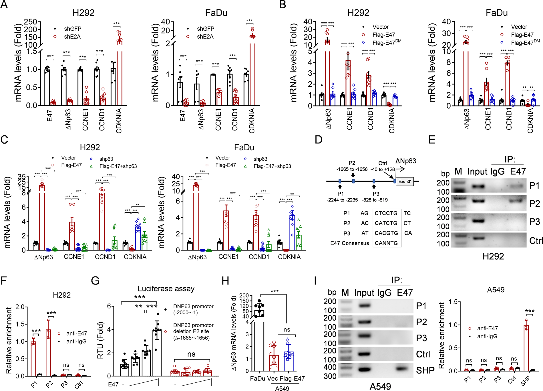
Fig. 3: Wild-type E47, but not E47DM mutant, directly transactivate ΔNp63α.
From: E47 upregulates ΔNp63α to promote growth of squamous cell carcinoma

A H292 or FaDu cells stably expressing shRNAs against E2A or control were subjected to Q-PCR analyses. Three independent experiments were performed. Data were presented as mean ± SD. ***p < 0.001. B H292 or FaDu cells stably expressing wild-type E47, E47DM mutant, or a vector control were subjected to Q-PCR analyses. Three independent experiments were performed. Data were presented as mean ± SD. **p < 0.01, ***p < 0.001. C H292 or FaDu cells stably expressing either Flag-E47 or shp63, or both were subjected to Q-PCR analyses. Three independent experiments were performed. Data were presented as mean ± SD. **p < 0.01, ***p < 0.001. D Three putative E47-binding elements (P1: − 2244 to −2235; P2: −1665 to −1656; P3: −828 to −819) and a negative control (NC: −40 to +128) on ΔNTp63 gene promoter were predicted by JASPAR software and E47-binding consensus sequence are depicted. E–F ChIP assays were performed in H292 cells using a specific E2A antibody (anti-E47) or a control rabbit normal IgG (anti-IgG) and primers specific for P1, P2, and P3. A randomly segment (−40 to +128) on ΔNp63 gene promoter was used as negative control (Ctrl). Q-PCR analyses of ChIP samples were performed. ***p < 0.001. G HEK293T cells were co-transfected with 0 ng, 100 ng, 200 ng, or 400 ng E47 and 100 ng ∆Np63-Gluc-SEAP reporter or its deletion mutation (∆ −1665~−1656) expressing plasmid for 36 h, and then the cell culture media were collected and ∆Np63-Gluc and SEAP activities were measured. The ∆Np63-Gluc activity was normalized to SEAP activity. Three independent experiments were performed. Data were presented as mean ± SD. **p < 0.01, ***p < 0.001. H FaDu or A549 cells stably expressing wild-type E47 or a vector control were subjected to Q-PCR analyses. Three independent experiments were performed. Data were presented as mean ± SD. ***p < 0.001. I ChIP assays were performed in A549 cells using a specific E2A antibody (anti-E47) or a control rabbit normal IgG (anti-IgG) and primers specific for P1, P2, and P3. A randomly segment (−40 to +128) on ΔNp63 gene promoter was used as negative control (Ctrl). SHP (−474 to −120) was used as a positive control. Q-PCR analyses of ChIP samples were performed. ***p < 0.001.