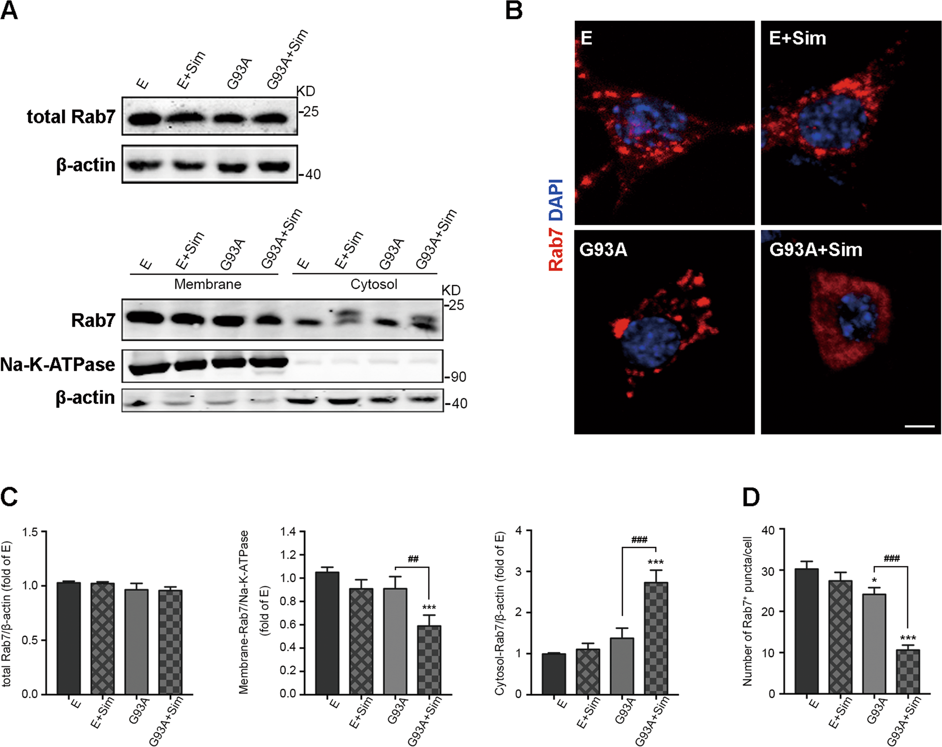
Fig. 6: Simvastatin inhibited Rab7 localization to membranes in NSC34-hSOD1G93A cells.

A The expression of Rab7 protein in total cell, membranes, cytosol for each group by western blot analysis. NSC34-E and NSC34-hSOD1G93A cells were incubated with Simvastatin (1 µM) for 24 h. B Rab7-positive structures (red) in NSC34-E and NSC34-hSOD1G93A cells treated or untreated with simvastatin (1 µM) for 24 h. Nuclei were stained with DAPI (blue, Scale bars, 5 μm). C Quantification of Rab7 protein in total cell, membranes, cytosol for each group. D Quantitative analysis of intracellular Rab7 puncta in each group. (Data represent the mean ± SEM, n = 20 cells per group; statistical significance was assessed by one-way ANOVA or an unpaired t-test, *P ≤ 0.05, **P ≤ 0.01, ***P ≤ 0.001, #P ≤ 0.05, ##P ≤ 0.01, ###P ≤ 0.001).