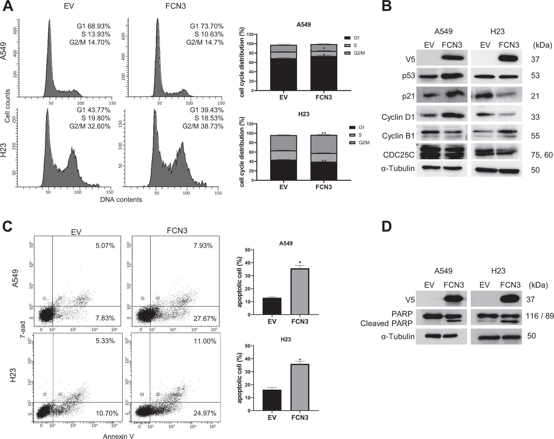
Fig. 3: Ectopic expression of FCN3 induces cell cycle arrests and apoptosis.

A A549 and H23 cells were infected with control virus (EV) or FCN3-expressing virus, and cell cycle progression was analyzed by flow cytometry 72 h after infection. Representative histograms are shown, and proportions of cell cycle distribution were presented as bar graphs. G1 arrest was observed in A549 cells, while G2/M arrest occurred in H23 cells. Data are mean ± SEM of three independent experiments. B Immunoblots of various cell cycle markers in A549 and H23 cells 72 h after viral transduction. ɑ–Tubulin was used as the loading control. C A549 and H23 cells were transduced with control virus (EV) or FCN3-expressing virus, and apoptotic cells were analyzed with flow cytometry 96 h after infection. Proportions of apoptotic cells are presented as bar graph. The percentage of apoptotic cells is increased with FCN3 over-expressed cells compared to that in control. Data summarized in the graph are mean ± SEM of three independent experiments. D Immunoblots showing PARP in A549 and H23 cells after 72 h of viral infection. Cleaved PARP is increased in FCN3-expressing cells. (*) and (**) represent P-values of <0.05 and <0.01 from t tests, respectively.