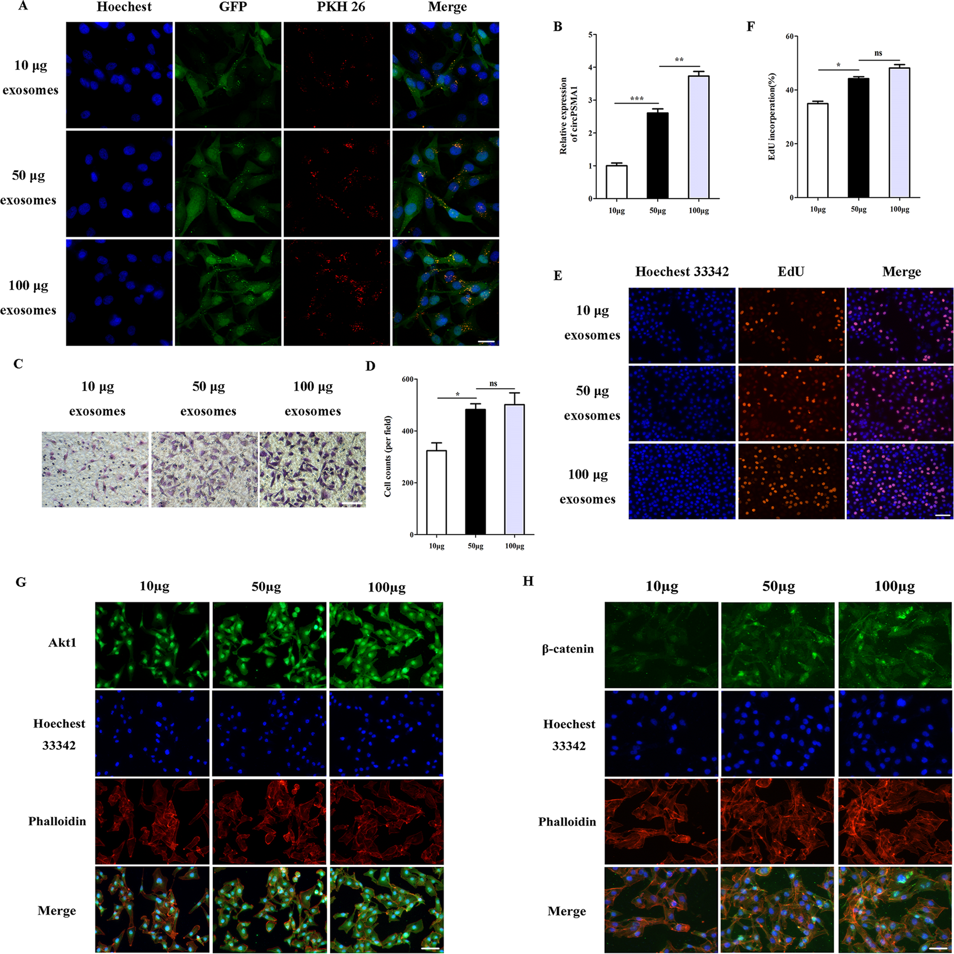
Fig. 7: Exosomes derived from TNBC cells can promote cell proliferation and migration through modulate the expression of circPSMA1/ Akt1/β-catenin.

A The exosome absorption by MDA-MB-231 cells was visualized by IF (magnification, ×100, Scale bar, 50 μm). B The circPSMA1 expression level of MDA-MB-231 cells treated with different concentrations of exosomes. C–D The migration abilities of MDA-MB-231 cells after treated with different concentrations of exosomes were detected by transwell assays (magnification, ×100, Scale bar, 100 μm). E–F The proliferative abilities of MDA-MB-231 cells after treated with different concentrations of exosomes were shown by EdU assays (magnification, ×100, Scale bar, 100 μm). B–H Protein levels of Akt1 and β-catenin after treated with different concentrations of exosomes in MDA-MB-231 cells were assessed by IF (magnification, ×100, Scale bar, 50 μm). Data were shown as mean ± SD, *p < 0.05, **p < 0.01, ***p < 0.001.