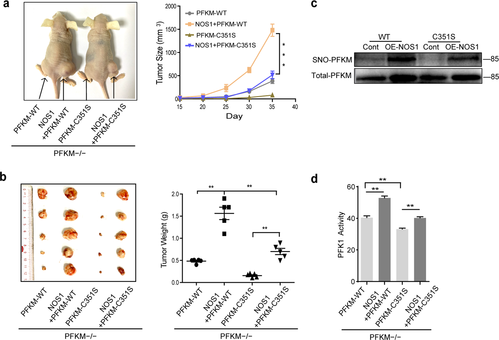
Fig. 5: PFKM C351S mutation abolished the NOS1 promotion of tumor growth in mouse xenograft models.
From: The role of S-nitrosylation of PFKM in regulation of glycolysis in ovarian cancer cells

a Representative images showing the effect of SKOV3-PFKM-C351S on tumor size (left); statistical analyses showing the effect of SKOV3-PFKM-C351S on tumor size (right). b Tumor weight in nude mice which injected the SKOV3-PFKM-WT, SKOV3-NOS1+PFKM-WT, SKOV3-PFKM-C351S, and SKOV3-NOS1+PFKM-C351S cells, respectively (n = 5). c Western blot detection of the content of SNO-PFKM protein in the SKOV3-PFKM-WT, SKOV3-NOS1+PFKM-WT, SKOV3-PFKM-C351S, and SKOV3-NOS1+PFKM-C351S tumor tissues. d The activities of PFK1 were measured in the SKOV3-PFKM-WT, SKOV3-NOS1+PFKM-WT, SKOV3-PFKM-C351S, and SKOV3-NOS1+PFKM-C351S tumor tissues. **P < 0.01, Student’s t-test.