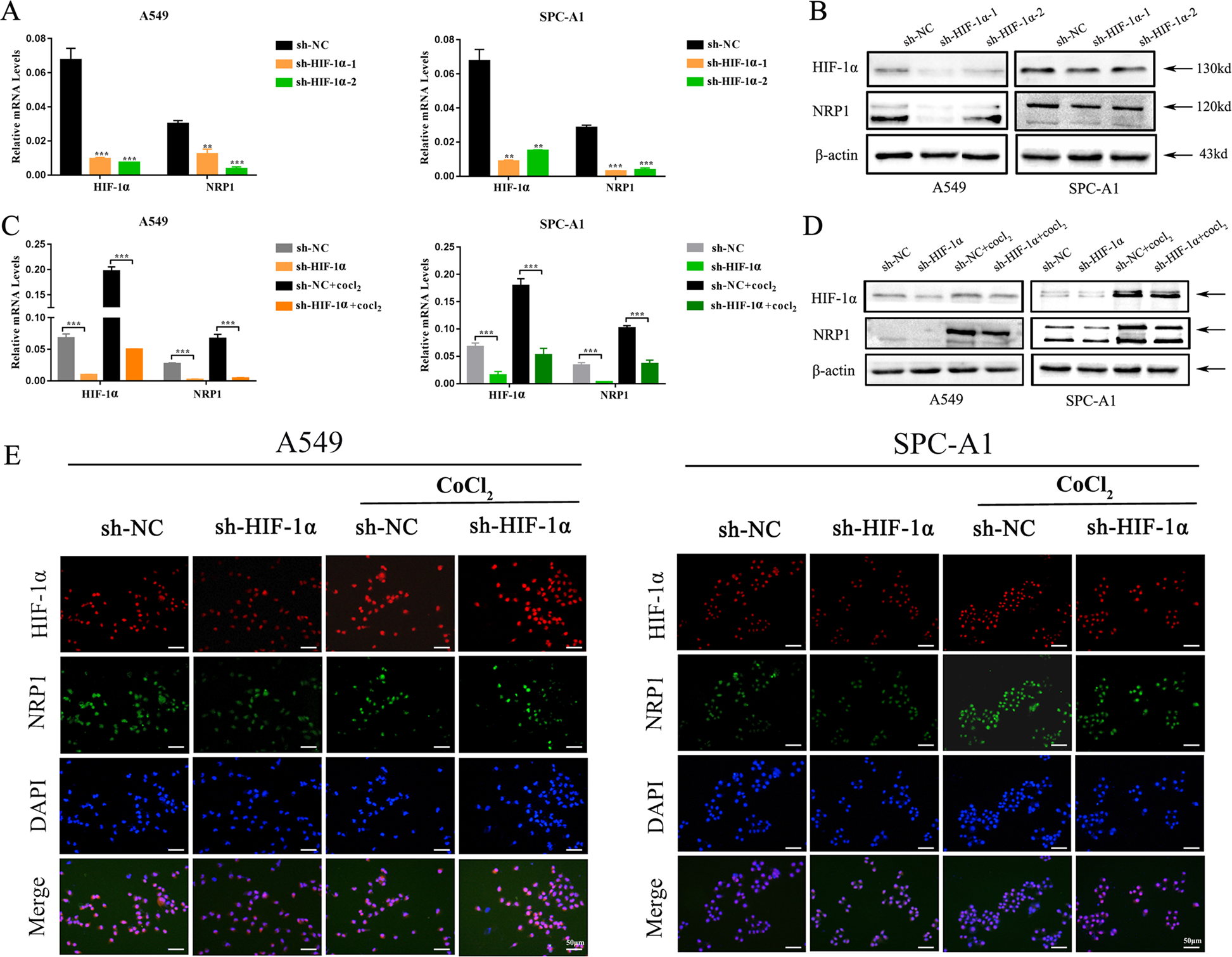
Fig. 2: HIF-1α induced NRP1 expression in lung adenocarcinoma cells.

A, B The mRNA and protein expression levels of HIF-1α and NRP1 in A549 and SPC-A1 cell lines after stable knockdown of HIF-1α expression were assessed via qRT-PCR and western blot assays, respectively. C, D The stable HIF-1α knockdown cell lines and the control cells were treated with 150 μM CoCl2 for 48 h. HIF-1α and NRP1 expression were detected at both the mRNA and protein levels. E Immunofluorescence staining in stable HIF-1α knockdown cell lines treated with or without CoCl2 (scale bar, 50 µm). *p < 0.05.