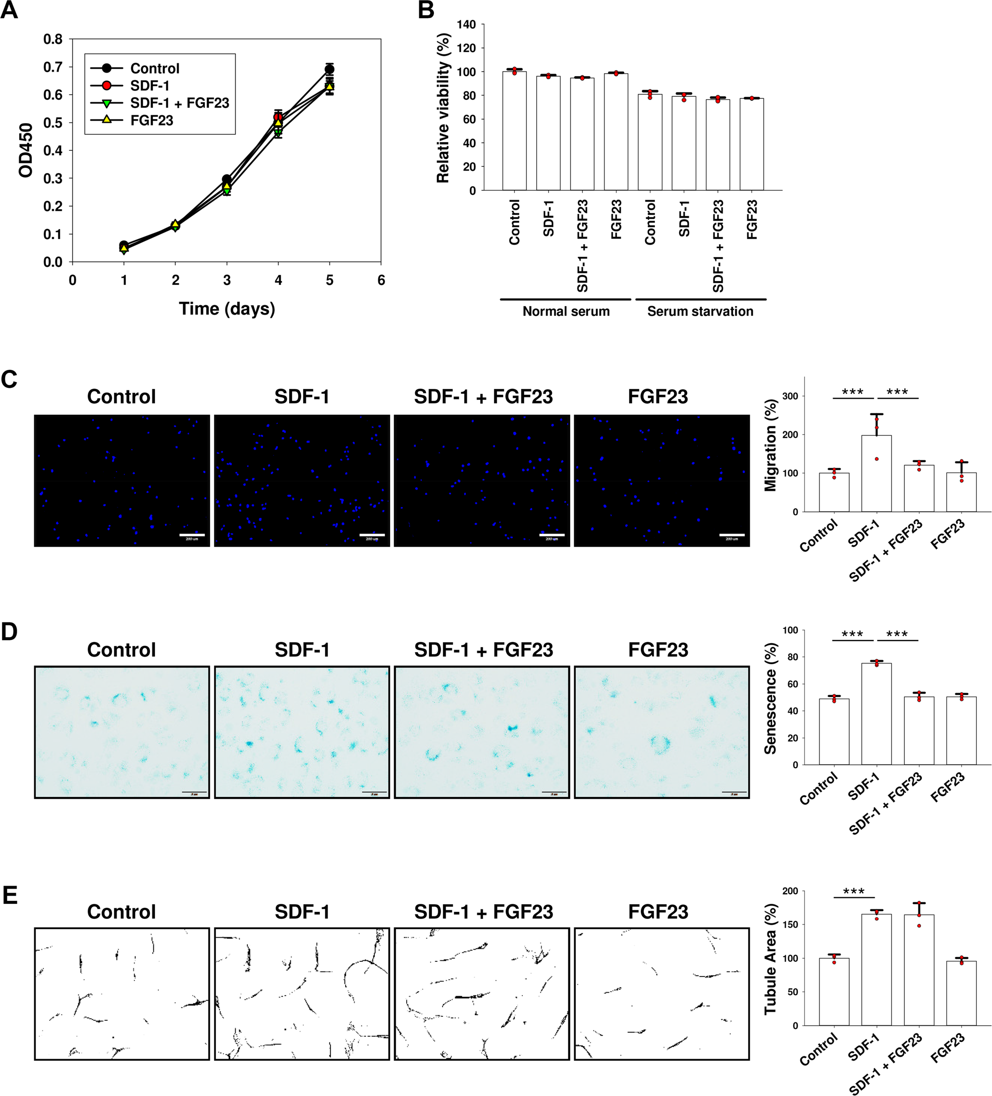
Fig. 6: SDF-1-mediated EPC migration and senescence are suppressed by FGF23, but not angiogenesis.

A EPCs were treated with FGF23 and/or SDF-1 for 5 days. Proliferation was evaluated by CCK-8 assay. Bars on graphs are ±SD, n = 3. B Serum-starved and control EPCs were treated with FGF23 and/or SDF-1 for 2 days. Cell viability was measured by CCK-8 assay. Bars on graphs are ±SD, n = 3. C EPC migration was detected by a modified Boyden chamber assay. EPCs were treated with SDF-1 and/or FGF23 for 24 h, and reseeded in the upper compartment. And then SDF-1 was placed in the lower compartment to attract EPC migration for 3 h. Migrated EPCs were stained with Hoechst 33342 and counted in six random fields for each sample (n = 3). Scale bars, 200 μm. Bars on graphs are ±SD. ***p < 0.001 by t test. D EPCs were treated with SDF-1 and/or FGF23 for 5 days, and stained with β-gal. The percentage of senescent cells was counted in ten random fields for each sample (n = 3). Scale bars, 50 μm. Bars on graphs are ±SD. ***p < 0.001 by t test. E EPCs were cultured on MRC-5 feeder layers, and treated with SDF-1 and/or FGF23 for 6 days. The endothelial cells were verified by IHC using CD31 antibody. The resulting images were then converted to binary images. The percentage of capillary morphogenesis was counted in ten random fields for each sample (n = 3; HPF, 100×). Bars on graphs are ±SD. ***p < 0.001 by t test.