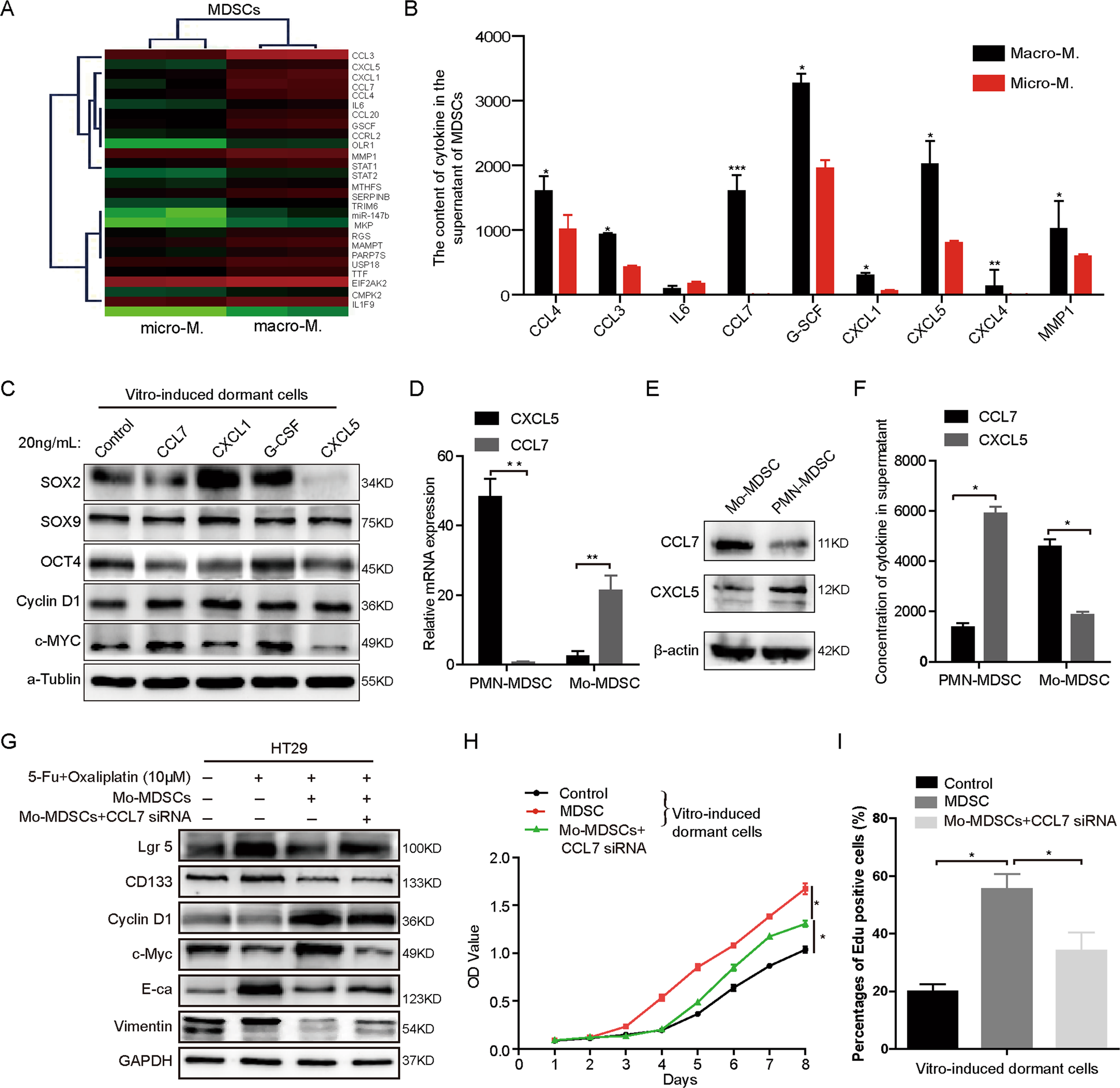
Fig. 4: CCL7 secreted by Mo-MDSCs is required for dormant cell activation.

A Gene array analyses of the MDSCs in micro-metastases and macro-metastases. B Cytokines in the cultural supernatant of mice macro-metastases and micro-metastases MDSCs were detected by Elisa assays. C The protein levels of c-Myc, Cyclin D1, OCT4, SOX9, and SOX2 in vitro-induced-dormant cells stimulated with CXCL5, CCL7, G-CSF, CXCL5, and CXCL1 (20 ng/mL) detected by western blotting. D, E The mRNA and protein of CCL7 in Mo-MDSCs and PMN-MDSCs were detected by Q-PCR and western blotting. F The contents of CCL7 in the cultural supernatant of Mo-MDSCs or PMN-MDSCs detected by Elisa assays respectively. G The protein levels of vimentin, E-ca, Cyclin D1, c-Myc, CD133, and Lgr5 in vitro-induced-dormant cells co-cultured with Mo-MDSCs or Mo-MDSCs siRNA. H Effect of vitro-induced-dormant cells co-cultured with Mo-MDSCs or Mo-MDSCs siRNA on cell proliferation detected by CCK-8 assay. I Effect of vitro-induced-dormant cells co-cultured with Mo-MDSCs or Mo-MDSCs siRNA detected by EdU assay. Error bars represent mean ± SD from at least three independent experiments. **P < 0.01, *P < 0.05.