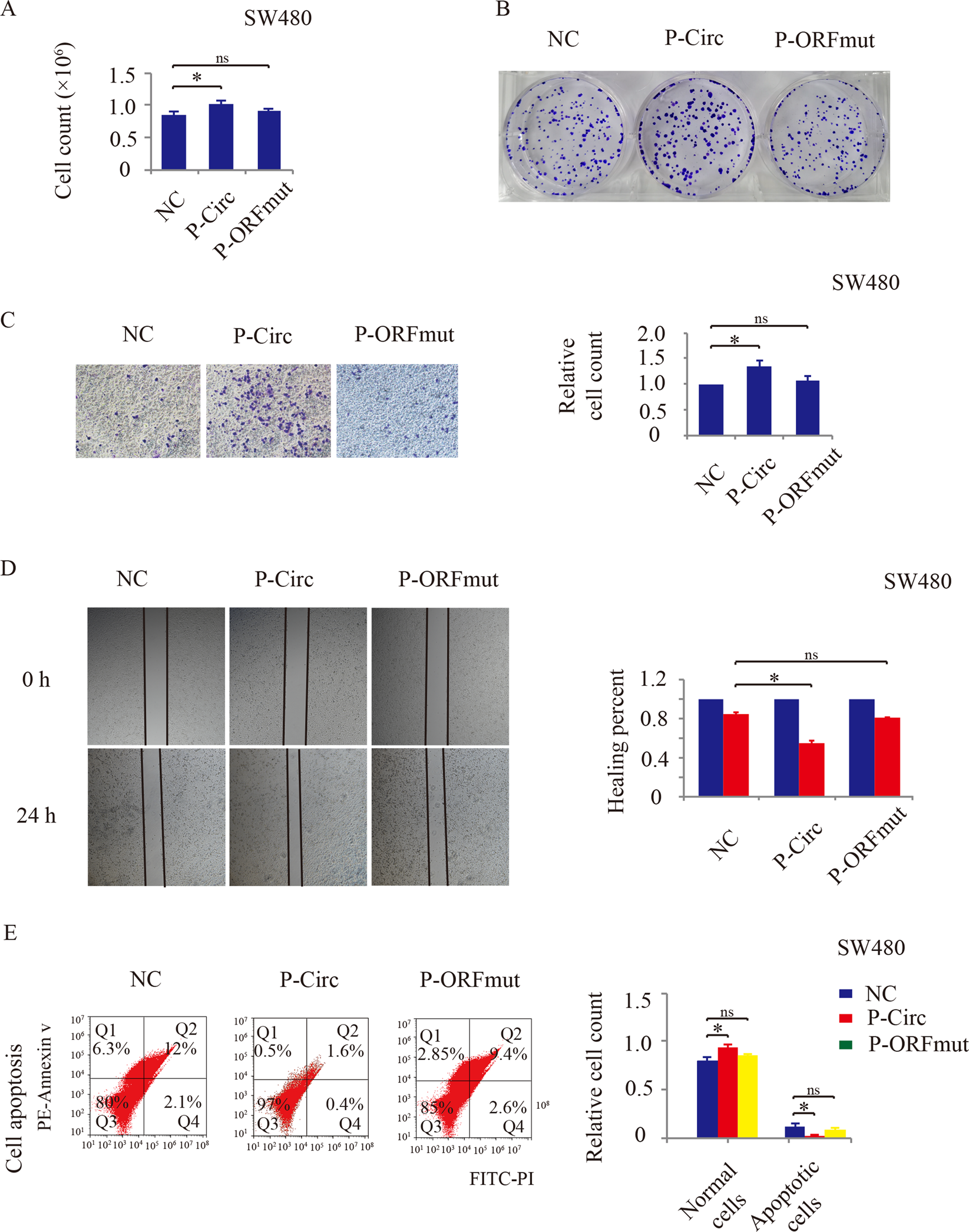
Fig. 5: Function of the ORF in CRC.
From: Circular RNA hsa_circ_0006401 promotes proliferation and metastasis in colorectal carcinoma

A Cell counts of SW480 CRC cells transfected with different constructs. B Clone forming assay to detect the proliferative ability of SW480 CRC cells transfected with different constructs. C Transwell assay to detect the migratory ability of SW480 CRC cells transfected with different constructs. D Wound-healing assay to detect the migratory ability of SW480 CRC cells transfected with different constructs. E Flow cytometry assay to assess cell apoptosis in SW480 CRC cells transfected with different constructs. NC (negative control), p-Circ (hsa_circ_0006401 circRNA level was highly expressed), ORFmut (ATG start codon of p-Circ was mutated to TTG). Error bars indicate SD, *p < 0.05, ns represents no significance.