Fig. 6: R116P-HSPB3 forms nuclear aggregates that sequester LBR1-238-GFP and induce a stress response.
From: Small heat-shock protein HSPB3 promotes myogenesis by regulating the lamin B receptor

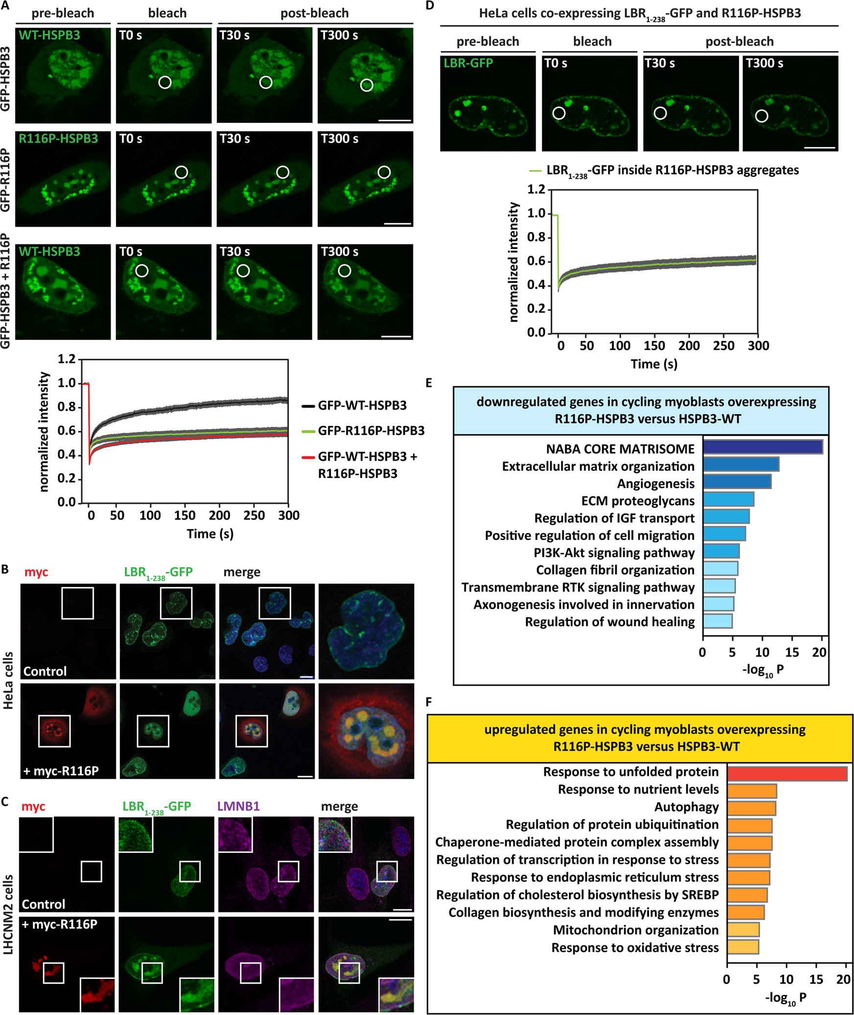
A HeLa cells were transfected as follows: GFP-WT-HSPB3 (at a 1:8 ratio with myc-WT-HSPB3, upper panel), GFP-R116P-HSPB3 (at a 1:8 ratio with myc-R116P-HSPB3, middle panel) or GFP-WT-HSPB3+R116P (at a 1:8 ratio with myc-R116P-HSPB3, lower panel); 24 h post transfection, cells were subjected to fluorescence recovery after photobleaching (FRAP). Pre-bleach, bleach, and post-bleach images of GFP-WT-HSPB3 (upper and lower panels) and GFP-R116P-HSPB3 (middle panel) nucleoplasmic foci are shown. Quantitation of the fluorescence intensity recovery after bleach is reported. The mean of 10 FRAP curves for WT-HSPB3, 13 FRAP curves for R116P-HSPB3 and 13 FRAP curves for WT-HSPB3+R116P-HSPB3 and the fitting curves are shown. s.e.m. is shown in gray. Scale bar = 10 µm. B Confocal microscopy on HeLa cells expressing LBR1-238-GFP alone or with myc-tagged R116P-HSPB3, using a myc-specific antibody. Nucleic acid was stained with DAPI. Scale bar = 10 µm. C Confocal microscopy on LHCNM2 cells expressing LBR1-238-GFP alone or with myc-tagged R116P-HSPB3, using myc and LMNB1 antibodies. Nucleic acid was stained with DAPI. Scale bar = 10 µm. D HeLa cells overexpressing LBR1-238-GFP with R116P-HSPB3 were subjected to fluorescence recovery after photobleaching (FRAP). Pre-bleach, bleach, and post-bleach images of LBR1-238-GFP nucleoplasmic foci are shown. Quantitation of the fluorescence intensity recovery after bleach is reported. The mean of 20 FRAP curves and the fitting curves are shown. s.e.m. is shown in gray. Scale bar = 10 µm. E, F Gene-set enrichment analysis: downregulated (D) and upregulated (E) genes upon R116P-HSPB3 overexpression in cycling-myoblasts (compared to WT-HSPB3). Analysis performed using Metascape Express Analysis on genes highly significant (P < 10−10). The top ten hits are shown. Related to Supplementary Fig. S5 and Supplementary Tables S4 and 5.