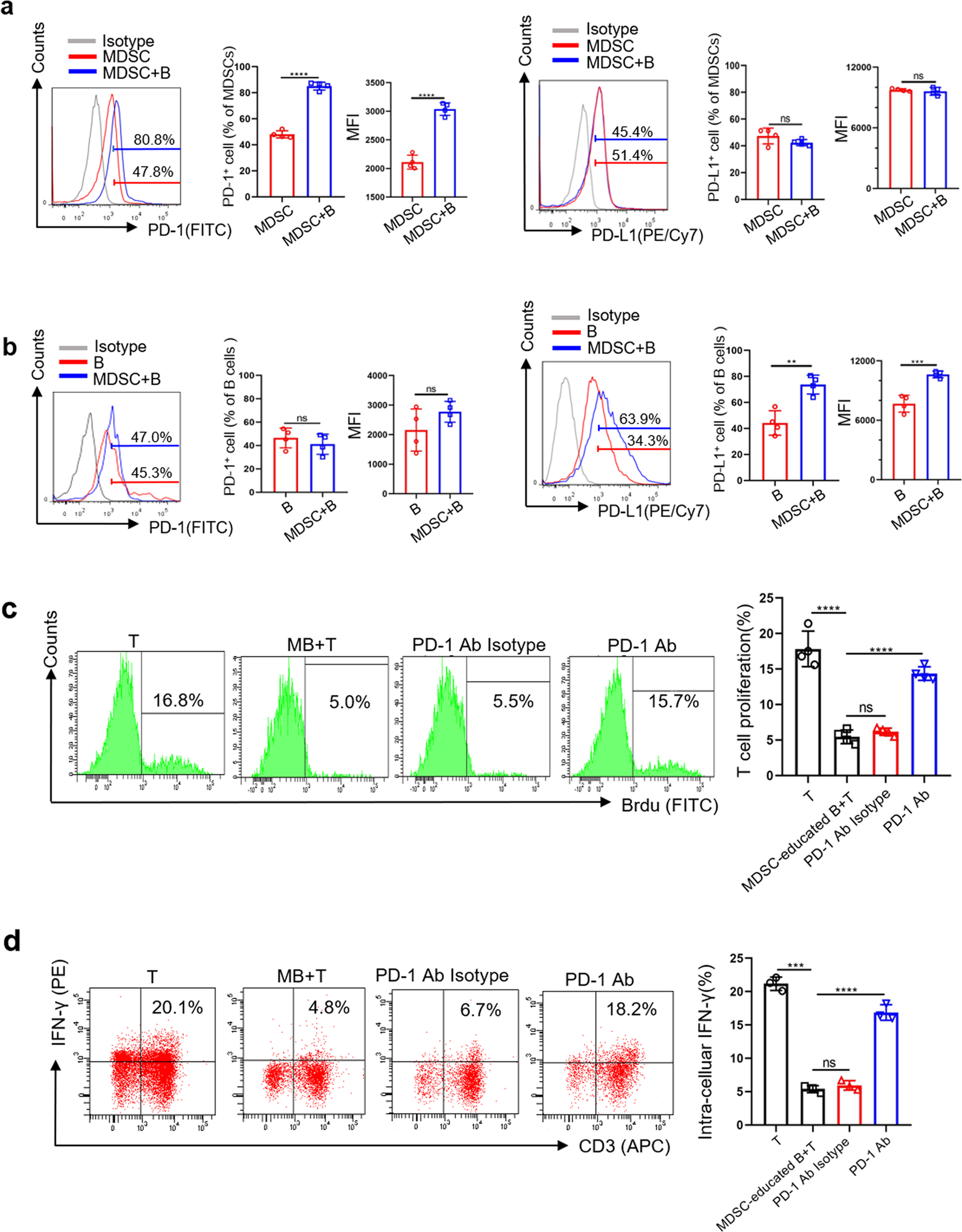
Fig. 1: Blocking PD-1/PD-L1 interaction reverses the immunosuppressive effects of MDSC-educated B cells.

a PD-1 and PD-L1 expression on MDSCs alone or cocultured with B cells (n = 4). b PD-1 and PD-L1 expression on B cells alone or cocultured with MDSCs (n = 4). c, d MDSCs were cocultured with B cells in the presence or absence of Ultra-LEAF™ Purified anti-mouse PD-1 Ab (20 µg/ml, Biolegend, USA) and isotype Ab (20 µg/ml, Biolegend, USA). After 24 h, these MDSC-educated B cells were separated and cocultured with T cells for 48 h. T cell proliferation and IFN-γ secretion were analyzed by FC (n = 4). Mean fluorescence intensity, MFI. (In all experiments, Bar graphs and plots represent or include mean ± SD, respectively. ns no statistically significant, *p < 0.05, **p < 0.01, ***p < 0.001, ****p < 0.0001).