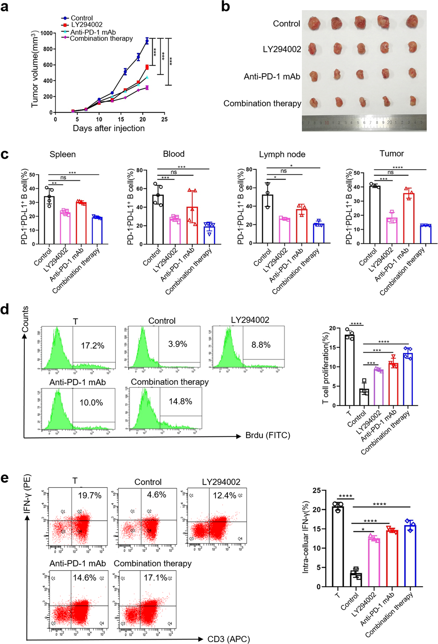
Fig. 5: Treatment with anti-PD-1 mAbs and LY2940002 reduce tumorigenesis and the immunosuppressive effects of PD-1−PD-L1+ Bregs in vivo.

a, b 4T1 tumor-bearing mice treated with anti-PD-1 mAbs or LY2940002 were euthanized at Day21 and the tumor volume were measured (n = 5). c Single-cell suspensions were prepared from the spleen, peripheral blood, LNs, and tumors in these 4T1 tumor-bearing mice, and the proportion of PD-1−PD-L1+ Bregs was measured by FC. d, e PD-1−PD-L1+ Bregs were sorted from the spleens of these 4T1 tumor-bearing mice and were cocultured with normal T cells for 48 h. The harvested cells were analyzed for T cell proliferation and IFN-γ secretion by FC. (In all experiments, Bar graphs and plots represent or include mean ± SD, respectively. ns no statistically significant, *p < 0.05, **p < 0.01, ***p < 0.001, ****p < 0.0001).