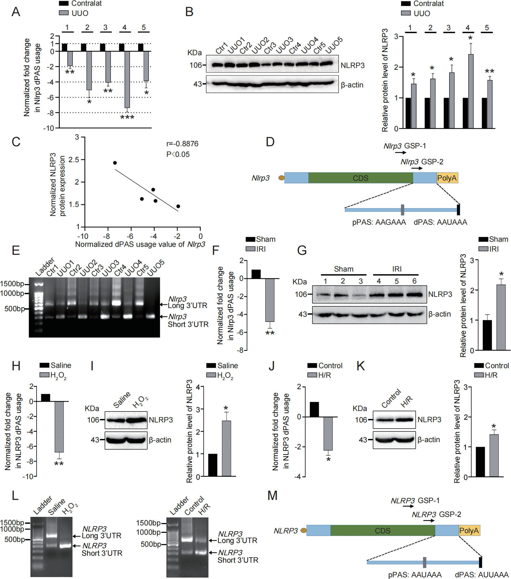
Fig. 1: 3′UTR of NLRP3 is shortened in response to kidney injury.

A qRT-PCR was performed to determine the normalized fold changes of distal PAS usage of NLRP3 in UUO kidneys (n = 5) compared to normal kidneys (n = 5). B Western blot was performed and quantitatively analyzed to determine the protein levels of NLRP3 in UUO kidneys (n = 5) compared to normal kidneys (n = 5). C Correlation of normalized dPAS usage value of NLRP3 with normalized protein levels of NLRP3. D The schematic graph indicating the novel pPAS in mice and the primer sequences used in 3′RACE assay. Green box, CDS; blue bar, UTR; gray box, the newly-identified pPAS; black box, canonical dPAS. E 3′RACE was performed to determine the expression of mRNA isoforms of NLRP3 in UUO kidneys (n = 5) compared to normal kidneys (n = 5). F qRT-PCR was performed to determine the normalized fold changes of distal PAS usage of NLRP3 in IRI kidneys (n = 3) compared to normal kidneys (n = 3). G Western blot was performed and quantitatively analyzed to determine the protein levels of NLRP3 in IRI kidneys (n = 3) compared to normal kidneys (n = 3). H qRT-PCR was performed to determine the normalized fold changes of distal PAS usage of NLRP3 in HK2 cells treated with H2O2. I Western blot was performed and quantitatively analyzed to determine the protein levels of NLRP3 in HK2 cells treated with H2O2. J qRT-PCR was performed to determine the normalized fold changes of distal PAS usage of NLRP3 in HK2 cells treated with H/R. K Western blot was performed and quantitatively analyzed to determine the protein levels of NLRP3 in HK2 cells treated with H/R. L 3′RACE was performed to determine the expression of mRNA isoforms of NLRP3 in HK2 cells treated with H2O2 or H/R. M The schematic graph indicating the novel pPAS in human and the primer sequences used in 3′RACE assay. Green box, CDS; blue bar, UTR; gray box, the newly-identified pPAS; black box, canonical dPAS. *P < 0.05; **P < 0.01; ***P < 0.001; All data represent the mean ± SEM obtained from three independent experiments. Student’s t test.