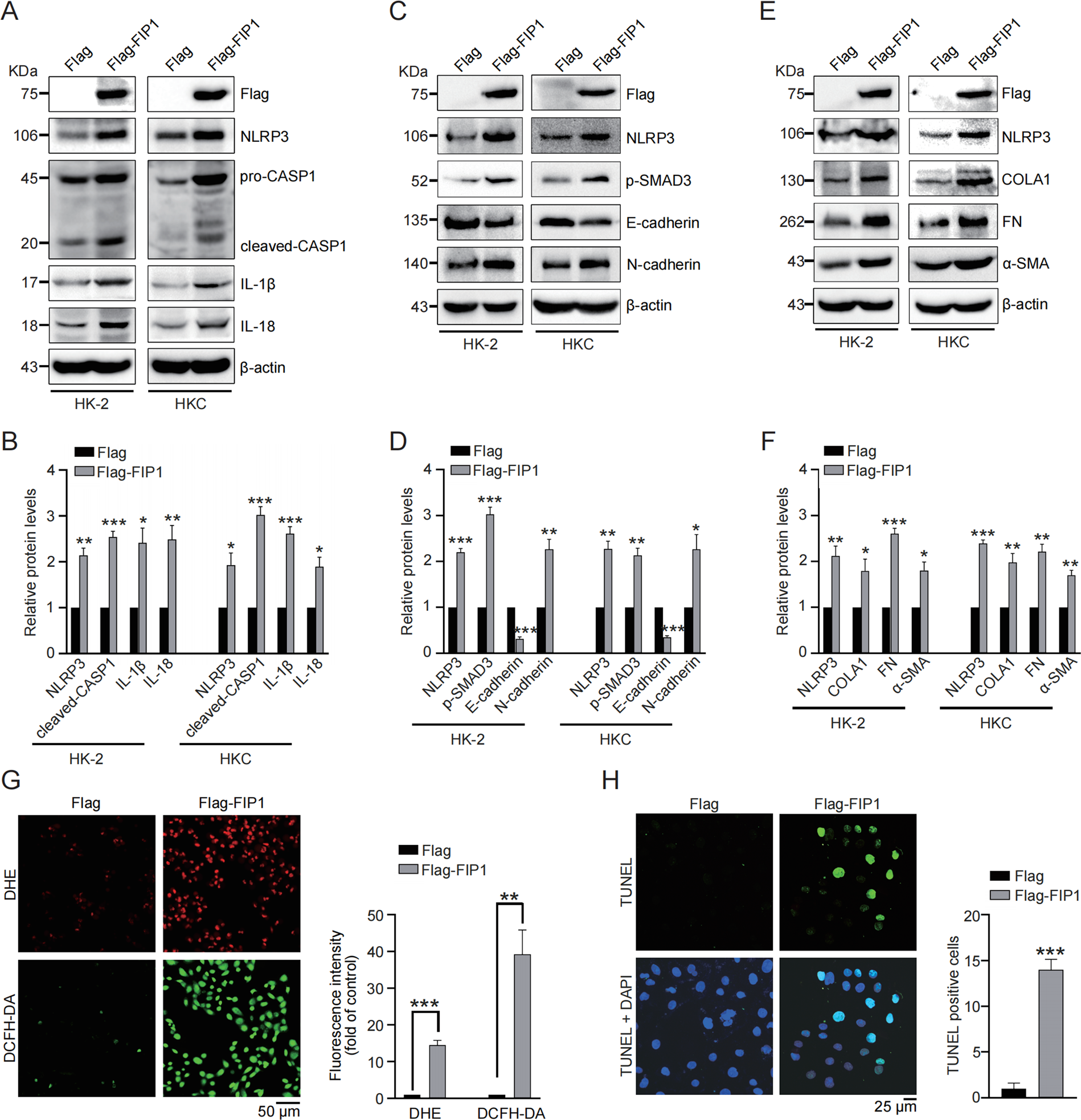
Fig. 5: FIP1 promotes inflammation, fibrogenesis, ROS production, and apoptosis in renal tubular epithelial cells.

A Western blot was performed to determine the protein levels of Flag, caspase1, IL-1β, and IL-18 in HK2 and HKC cells transfected with empty vector or Flag-FIP1 respectively. B Quantitative analysis of protein levels of caspase1, IL-1β and IL-18 in HK2 and HKC cells transfected with empty vector or Flag-FIP1 respectively. C Western blot was performed to determine the protein levels of phospho-SMAD3, E-cadherin, and N-cadherin in HK2 and HKC cells transfected with empty vector or Flag-FIP1 respectively. D Quantitative analysis of protein levels of phospho-SMAD3, E-cadherin, and N-cadherin in HK2 and HKC cells transfected with empty vector or Flag-FIP1 respectively. E Western blot was performed to determine the protein levels of collagen I, fibronectin, and α-SMA in HK2 and HKC cells transfected with empty vector or Flag-FIP1 respectively. F Quantitative analysis of protein levels of collagen I, fibronectin, and α-SMA in HK2 and HKC cells transfected with empty vector or Flag-FIP1 respectively. G Representative images and quantitative analysis of DHE and DCFH-DA staining in HK2 cells transfected with empty vector or Flag-FIP1 respectively. H Representative images and quantitative analysis of TUNEL staining in HK2 cells transfected with empty vector or Flag-FIP1 respectively. *P < 0.05; **P < 0.01; ***P < 0.001; All data represent the mean ± SEM obtained from three independent experiments. Student’s t test.