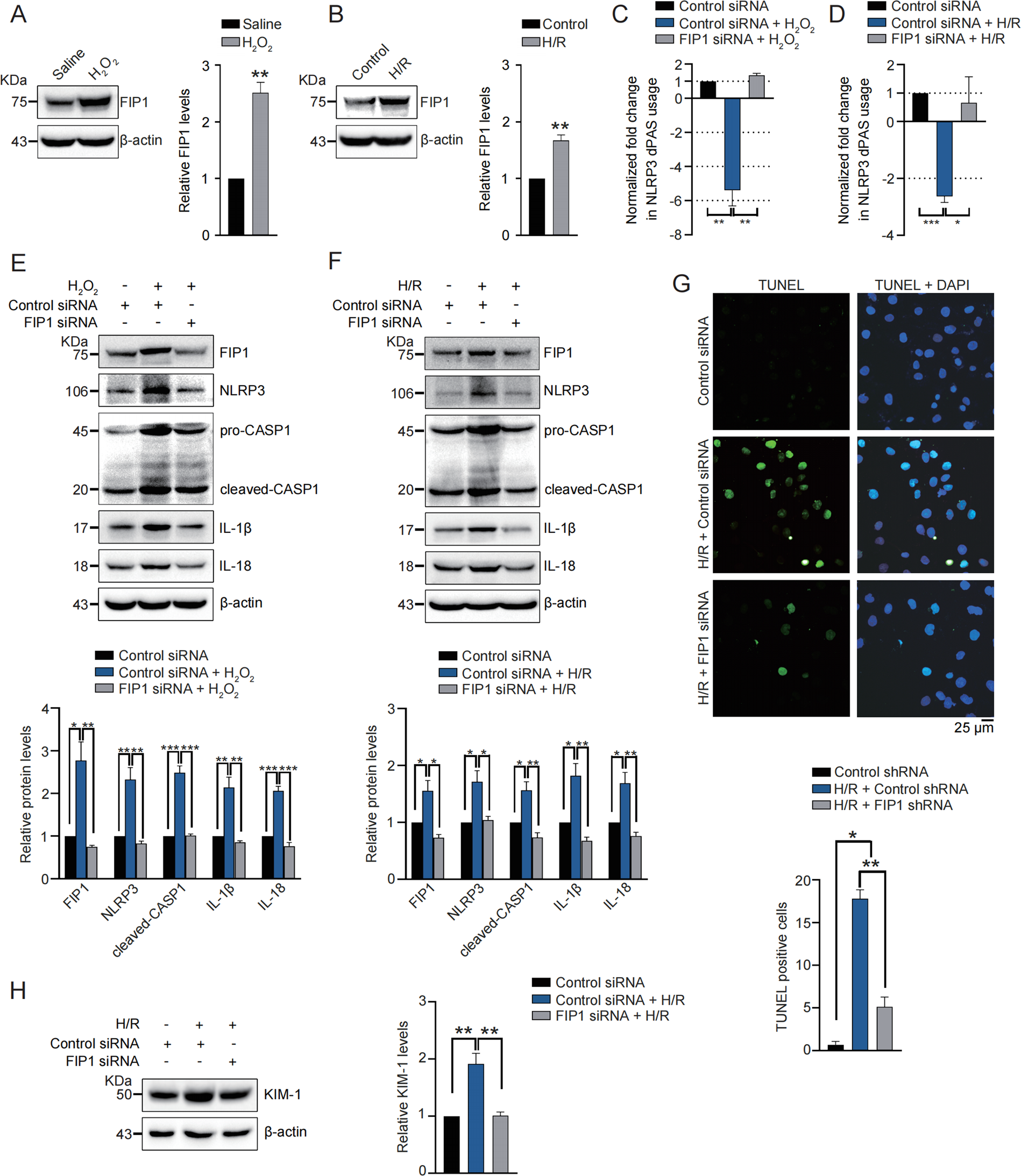
Fig. 6: FIP1 is upregulated by oxidative stress and required for oxidative stress-induced NLRP3 upregulation, inflammation, apoptosis, and cell damage.

A Western blot was performed and quantitatively analyzed to determine the protein levels of FIP1 in HK2 cells treated with saline or H2O2 (0.5 mM). B Western blot was performed and quantitatively analyzed to determine the protein levels of FIP1 in HK2 cells treated with H/R. C, D qRT-PCR was performed to determine the normalized fold changes of distal PAS usage of NLRP3 in HK2 cells with indicated treatment. E, F Western blot was performed and quantitatively analyzed to determine the protein levels of FIP1, NLRP3, caspase1, IL-1β, and IL-18 in HK2 cells with indicated treatment. G Representative images and quantitative analysis of TUNEL staining in HK2 cells with indicated treatment. H Western blot was performed and quantitatively analyzed to determine the protein levels of KIM-1 in HK2 cells with indicated treatment. *P < 0.05; **P < 0.01; ***P < 0.001; All data represent the mean ± SEM obtained from three independent experiments. Student’s t test.