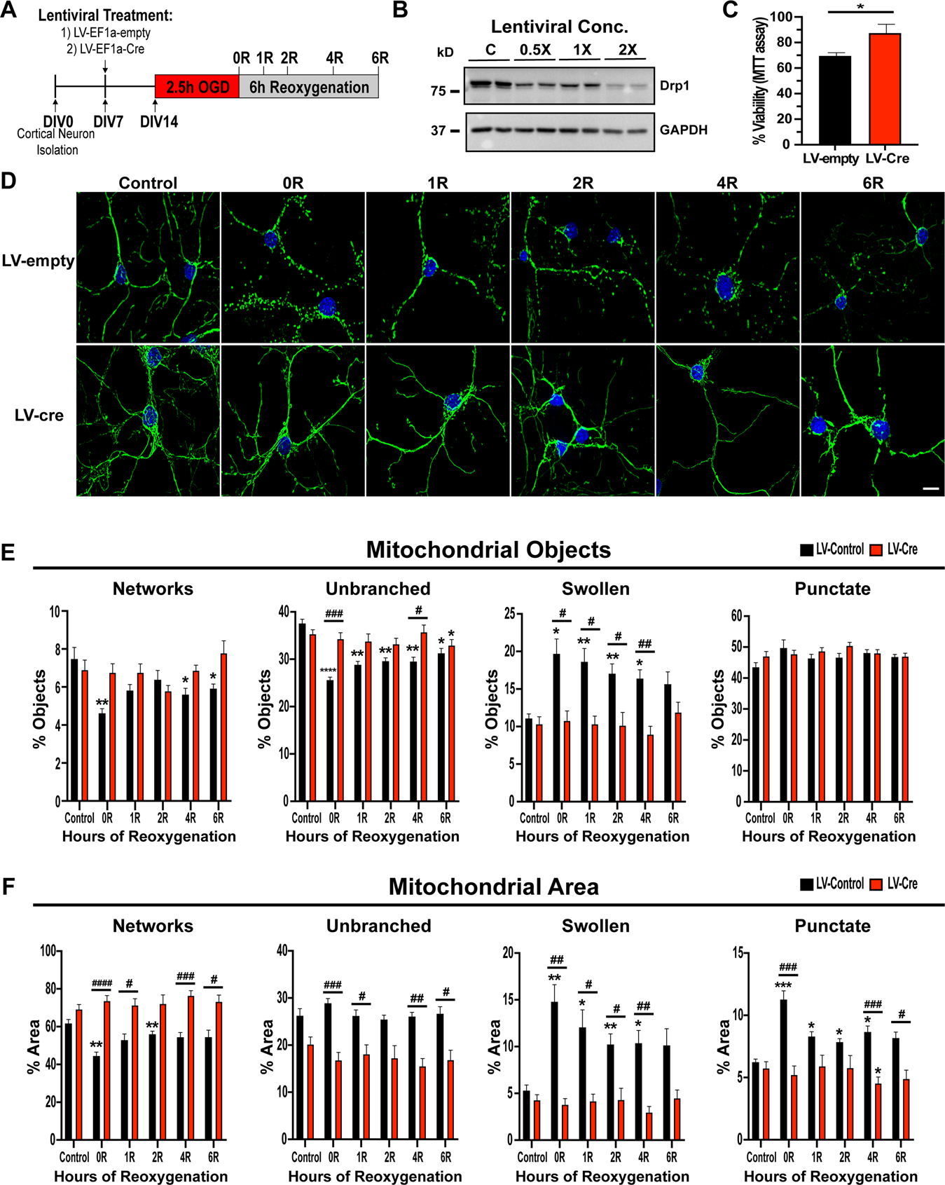
Fig. 4: Drp1 KO stabilizes mitochondrial morphology during OGD/R.

A Schematic diagram of experimental design. B Western blot of Drp1 knockout after Lentiviral transduction in Drp1fl/fl cortical neurons. C Viability of Drp1fl/fl cortical neurons after 2.5 h OGD and 6 h reoxygenation (R). Comparison was made by Student’s t-test, n = 10. D Representative images of Drp1fl/fl/QCKi/+ primary cortical neurons (GFP channel), infected with either LV-EF1a-empty or LV-EF1a-cre, and subjected to OGD/R. E Individual comparisons of percent mitochondrial objects for each morphology over OGD/R. F Individual comparisons of percent mitochondrial area for each morphology over OGD/R. Two-way ANOVA was used to detect differences across time and between conditions. Multiple comparisons across time were assessed by comparing the means of each time point with the mean of the control and were calculated using Dunnett’s post-hoc analysis. Multiple comparisons between conditions were computed using Sidak’s post-hoc analysis. *p < 0.05; **p < 0.01; ***p < 0.001; ****p < 0.0001 across time, #p < 0.05; ##p < 0.01; ###p < 0.001; ####p < 0.0001 between condition, n = 8 biological replicates per group. Scale bar = 10 µm.